

作品包括:
Word版说明书1份,共27页,约9200字
外文翻译一份
CAD版本图纸,共17张
摘 要
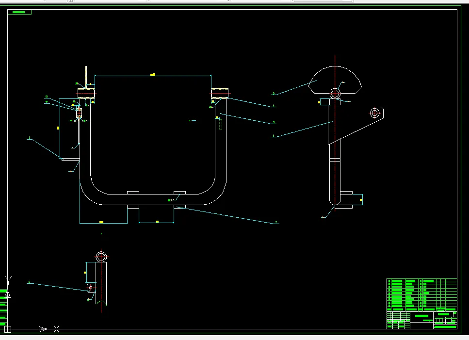
随着中央不断推进现代农业,农作物的机械化也在不断的发展,其中主要表现在农业秸秆打捆技术的不断创新和发展。目前国内外在秸秆捡拾打捆机部分投入的人力,财力,都是相当可观的。打捆机中引针架机构与打结器机构和活塞止动部件以及捡拾机构的相互配合,使得打捆机能顺利的,效率的,完整的完成工作,其中引针架机构及活塞止动机构是秸秆捡拾打捆机的主要部件,它决定了机械化打捆的的质量和效率问题。本论文从中小方捆打捆机开发的技术难点出发,运用机构学理论,对机构的工作过程和失效状况进行分析。
本文利用杆机构的运动特性,根据引针架及活塞止动机构的功能要求,对机构的工作过程进行严密的分析,建立了其运动模型,对其进行机构参数优化和运动仿真。最后,按照优化参数的结果,利用Auto CAD设计完成了引针架及活塞制动机构的机械装配图和零件图。
关键词:引针架机构 活塞止动机构 秸秆捡拾打捆机
目录
摘 要 2
Abstract 3
第一章 绪 论 5
§1.1 本研究的目的和意义 5
§1.2 捡拾秸秆打捆机的研究现状与分析 6
§1.3 本论文所做的工作 10
第二章 打捆机的工作原理及打结器送线机构设计 11
§2.1 打捆机的结构分析及工作原理 11
1 打捆机的结构设计 11
1.1 打捆机结构 11
1.2 打捆机工作原理 12
§2.2 送线机构简图与工作过程分析 12
§2.2 送线机构的结构设计 15
第三章 打捆机的活塞止回机构设计 18
§3.1 活塞止动结构的简图 18
§2.2 活塞止动结构的结构设计 20
第四章 总结与展望 25
致 谢 26
参考文献 27
温馨提示:
1、题目前面的备注【字母数字编号】为本站整理分类的编号,与课题内容无关,请选题时忽视;
2、若题目上备注三维,则表示文件里包含三维源文件,由于三维组成零件数量较多,为保证预览截图的简洁性,本站将三维文件夹进行了打包。三维及CAD预览截图,均为本站电脑打开软件进行截图的,保证能够打开,下载原件超高清,下载后解压即可;
3、本站所有资源如无特殊说明,都需要本地电脑安装Office2007。图纸软件为AutoCAD,PROE,UG,SolidWorks,CATIA等;
4、本站所有图文资料仅供用户学习参考,不作为任何商用或其他用途;
5、本站不保证下载资源的准确性、安全性和完整性, 不包修改,不支持退换,同时也不承担用户因使用这些下载资源对自己和他人造成任何形式的伤害或损失;
6、 下载文件中如有侵权或不适当内容,请与我们联系,我们立即纠正。