

作品包括:
Word版说明书1份,共77页,约24000字
外文翻译一份
CAD版本图纸,共5张
目录
前言 1
1 总体结构方案设计 3
1.1 各部结构方案设计 3
1.1.1 悬臂工作机构方案设计 3
1.1.2 装载机构方案设计 7
1.1.3 转运机构方案设计 9
1.1.4 回转机构和机架方案设计 12
1.1.5 行走机构方案设计 14
1.1.6 除尘冷却系统方案设计 15
1.1.7 液压油箱的方案设计 16
1.2 传动系统的确定 17
1.2.1 悬臂工作机构传动系统 18
1.2.2 装载、转运机构传动系统 18
1.2.3 履带行走机构传动系统 18
1.2.4 整体传动系统 19
1.3 掘进机总体参数确定 20
1.3.1 悬臂工作机构技术参数 20
1.3.2 装载机构技术参数 21
1.3.3 转运机构技术参数 21
1.3.4 行走机构技术参数 21
1.3.5 喷雾系统的参数 22
1.3.6 整机技术性能参数 22
1.4 总体布置 22
1.5 总体参数验算 23
1.5.1 机器可掘进断面 24
1.5.2 掘进机的通过性 26
1.5.3 掘进机稳定性分析与计算 27
1.5.4 生产率 31
2 液压系统设计 36
2.1 掘进机液压系统的设计依据 36
2.2 工况分析和载荷计算公式 36
2.3 工况分析、工作负载计算 37
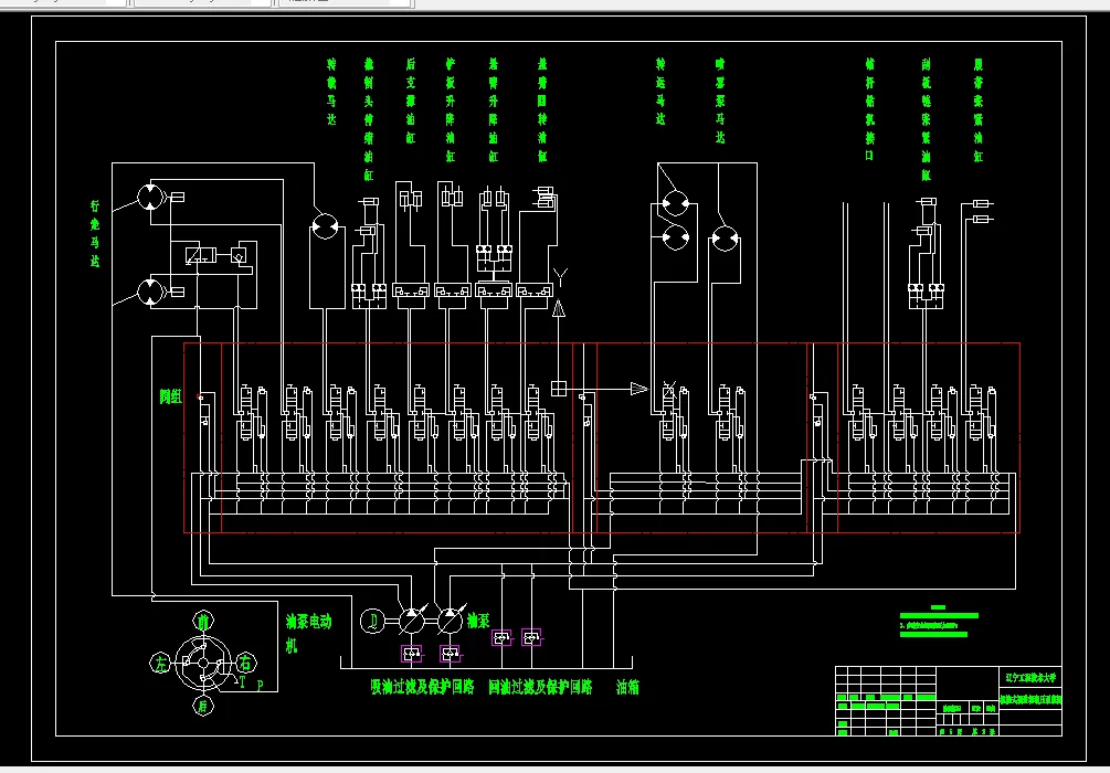
2.4 拟定液压系统 38
2.4.1 系统压力选择 38
2.4.2 拟定主回路 38
2.4.3 各机构液压回路设计 41
2.4.4 液压系统辅助元件 42
2.5 液压系统图 43
2.6 各液压系统回路执行元件设计 45
2.6.1 悬臂回转液压油缸的设计计算 45
2.6.2 升降液压油缸的设计计算 50
2.6.3 伸缩液压油缸的设计计算 52
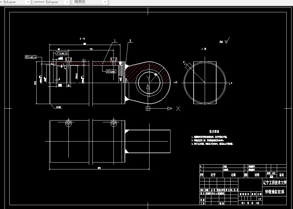
2.7 伸缩液压油缸的结构设计 55
2.7.1 液压油缸壁厚和外径的计算 55
2.7.2 液压油缸进出油口尺寸的确定 56
2.7.3 液压油缸工作行程的确定 57
2.7.4 缸盖厚度的确定 57
2.7.5 最小导向长度的确定 57
2.7.6 缸体长度的确定 58
2.7.7 液压油缸强度计算 59
2.8 液压系统参数计算 62
2.8.1 各回路液压泵的设计计算 62
2.8.2 泵站电动机的确定 67
2.8.3 油箱容积确定 68
2.8.4 液压系统性能验算 68
2.8.5 液压油缸工作速度核算 69
2.9 液压系统各元件汇总 69
3 结语 71
致谢 72
参考文献 73
附录A译文 74
附录B外文文献 78
温馨提示:
1、题目前面的备注【字母数字编号】为本站整理分类的编号,与课题内容无关,请选题时忽视;
2、若题目上备注三维,则表示文件里包含三维源文件,由于三维组成零件数量较多,为保证预览截图的简洁性,本站将三维文件夹进行了打包。三维及CAD预览截图,均为本站电脑打开软件进行截图的,保证能够打开,下载原件超高清,下载后解压即可;
3、本站所有资源如无特殊说明,都需要本地电脑安装Office2007。图纸软件为AutoCAD,PROE,UG,SolidWorks,CATIA等;
4、本站所有图文资料仅供用户学习参考,不作为任何商用或其他用途;
5、本站不保证下载资源的准确性、安全性和完整性, 不包修改,不支持退换,同时也不承担用户因使用这些下载资源对自己和他人造成任何形式的伤害或损失;
6、 下载文件中如有侵权或不适当内容,请与我们联系,我们立即纠正。