

作品包括:
Word说明书1份,共72页,约25000字
CAD版本图纸,共5张
摘 要
本论文主要阐述了一般掩护式液压支架的设计过程。设计内容包括:选架型、总体设计、主要零部件的设计、主要零部件的校核和液压系统的设计。
由于该煤层厚度适中,选用掩护式液压支架。煤层厚度介于2.5~3.8m之间,煤层厚度变化较大,选用调高范围大且抗水平推力强且带护帮装置的掩护式支架。支架采用四连杆机构,以改善支架受力状况。顶梁、掩护梁、底座均做成箱体结构;立柱采用双伸缩作用液压缸,以增加工作行程来满足支架调高范围的需要。推移千斤顶采用框架结构,以减少推溜力和增大移架力。为了提高移架速度,确保对顶板的及时支护,采用锥阀液压系统。
关键词:液压支架 四连杆机构 推溜 移架
目 录
1 概述 1
1.1 液压支架的组成和分类 1
1.2 液压支架的工作原理 3
1.3 液压支架的支护方式 6
1.4 支架选型的基本参数 6
2. 液压支架的总体设计 8
2.1 液压支架的选型 8
2.2 液压支架参数的确定 10
2.3 采煤机、液压支架和输送机的配套 12
2.4 四连杆机构设计 14
2.5 顶梁长度的确定 15
2.6 立柱及柱窝位置的确定 16
2.7 平衡千斤顶位置的确定 19
2.8 其它千斤顶技术参数的确定 22
3 液压支架受力分析和计算 24
3.1 受力分析计算 24
3.2 支护强度计算 25
3.3 底座比压的计算 25
3.4 支架支护效率 25
4 液压支架的主要部件的设计 26
4.1 前梁 26
4.2 主顶梁 27
4.3 掩护梁 28
4.4 前、后连杆 28
4.5 底座 29
4.6 立柱 30
4.7 千斤顶 30
5 主要零、部件的强度校核 31
5.1 校核的基本要求 31
5.2 前梁强度校核 32
5.3 主顶梁强度校核 34
5.4 掩护梁强度校核 36
5.5 底座强度校核 38
5.6 销轴和耳座的强度校核 40
5.7 立柱强度的校核 42
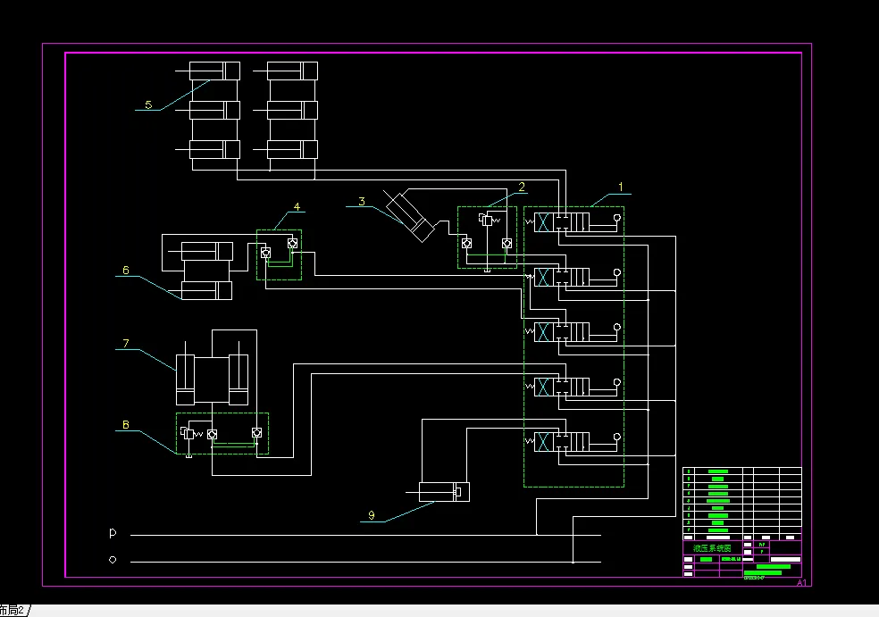
6 液压系统设计 46
6.1 液压支架的液压系统的简介 46
6.2 液压支架的液压系统拟订 47
6.3 液压元件的选取 48
6.4 控制系统 49
结束语 53
致 谢 54
参考文献 55
附录: 56
外文资料 56
中文译文 61
温馨提示:
1、题目前面的备注【字母数字编号】为本站整理分类的编号,与课题内容无关,请选题时忽视;
2、若题目上备注三维,则表示文件里包含三维源文件,由于三维组成零件数量较多,为保证预览截图的简洁性,本站将三维文件夹进行了打包。三维及CAD预览截图,均为本站电脑打开软件进行截图的,保证能够打开,下载原件超高清,下载后解压即可;
3、本站所有资源如无特殊说明,都需要本地电脑安装Office2007。图纸软件为AutoCAD,PROE,UG,SolidWorks,CATIA等;
4、本站所有图文资料仅供用户学习参考,不作为任何商用或其他用途;
5、本站不保证下载资源的准确性、安全性和完整性, 不包修改,不支持退换,同时也不承担用户因使用这些下载资源对自己和他人造成任何形式的伤害或损失;
6、 下载文件中如有侵权或不适当内容,请与我们联系,我们立即纠正。