

作品包括:
Word版说明书1份,共74页,约26000字
CAD版本图纸,共6张
目录
摘要 i
Abstract ii
目录 I
第一章 绪论 1
第二章 滚珠丝杠螺母副的选型 3
第一节 提升机构滚珠丝杠副的计算及选型 3
一、 计算进提升率引力 3
二、 计算最大动负载 4
三、 滚珠丝杠螺母副的选型 5
四、 传动效率的计算 6
五、 刚度验算 6
第二节 伸缩机构滚珠丝杠副的计算及选型 8
一、 计算进伸缩率引力Fm 8
二、 计算最大动负载C 8
三、 滚珠丝杠螺母副的选型 9
四、 传动效率的计算 9
五、 刚度验算 9
第三章 齿轮传动比的设计计算 11
第一节 提升机构齿轮箱传动比计算 11
第二节 伸缩机构齿轮箱传动比计算 11
第三节 涡轮蜗杆传动的设计计算 12
一、 面接触疲劳强度设计 12
二、 涡轮蜗杆的主要参数和几何尺寸设计 14
三、 齿根弯曲疲劳强度的校核 14
四、精度等级公差和表面粗糙度的确定 15
第四章 电机的计算和选型 16
第一节 步进电机概述 16
一、 感应子式步进电机特点 16
二、 驱动控制系统组成 16
第二节 步进电机的计算及选型 17
一、 提升机构步进电机的计算及选型 17
二、 伸缩机构步进电机的计算及选型 21
第三节 涡轮蜗杆电机的计算及选型 25
一、 电机的计算及选型 25
二、 联轴器的计算及选型 25
第五章 接近开关及限位开关的选型 27
第一节 接近开关的工作原理及选型 27
一、 接近开关概述 27
二、 接近开关的选型 29
第二节 限位开关的工作原理及选型 30
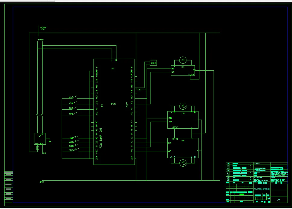
第六章 机械手PLC控制系统设计 32
第一节 PLC的基本概念 32
一、 PLC产生和发展过程 32
二、 PLC的应用领域 33
三、 PLC的发展趋势 34
四、 PLC的特点 35
五、 PLC的分类 36
第二节 PLC的工作原理 37
一、 梯形图编辑 38
二、 梯形图的格式 39
三、 PLC梯形图编程格式的特点 39
第三节 PLC的选型及PLC外部接线图设计 39
结 论 41
致 谢 42
参考文献 43
附录一 44
附录二 58
温馨提示:
1、题目前面的备注【字母数字编号】为本站整理分类的编号,与课题内容无关,请选题时忽视;
2、若题目上备注三维,则表示文件里包含三维源文件,由于三维组成零件数量较多,为保证预览截图的简洁性,本站将三维文件夹进行了打包。三维及CAD预览截图,均为本站电脑打开软件进行截图的,保证能够打开,下载原件超高清,下载后解压即可;
3、本站所有资源如无特殊说明,都需要本地电脑安装Office2007。图纸软件为AutoCAD,PROE,UG,SolidWorks,CATIA等;
4、本站所有图文资料仅供用户学习参考,不作为任何商用或其他用途;
5、本站不保证下载资源的准确性、安全性和完整性, 不包修改,不支持退换,同时也不承担用户因使用这些下载资源对自己和他人造成任何形式的伤害或损失;
6、 下载文件中如有侵权或不适当内容,请与我们联系,我们立即纠正。