

作品包括:
Word版说明书1份,共22页,约7800字
CAD版本图纸,共8张
PROE三维图一份
摘要
铁路网络遍布我国广阔内陆,火车运输是陆上运输最强大高效的的运输途径。经济高速发展的今天,物流运输极为重要,铁路运输起到了举足轻重的作用。铁路火车的运行安全必须得到保障。铁路货车的滚动轴承是重要受力部件之一,承载着整辆车以及货物的重量,而且滚动轴承滚子在滑道中高速滚动受力较大,轴承极易磨损失效。机车轴承失效就意味着机车不能行走,即使勉强行进也会存在严重的安全隐患,严重阻塞运输线路,其他机车无法行进。因此滚动轴承的检查维修尤为重要,鉴于轴承与轮对是过盈配合拆卸无法单纯用人工拆卸,故有必要用到专用的轴承拆卸机。STL-2A滚动轴承拆卸机是拆卸铁路货车滚动轴承的专用机器,能拆卸多种机车轮对轴承,如RB2,RD2,RE2型轮对。因此机车的检修有关单位都需要用到这种机器。
本毕业设计是参考已有的轴承拆卸机,依据《机械设计手册》、《液压系统设计简明手册》等资料,设计出的使用简单,可自动拆卸手动拆卸并存的轴承拆卸机。
关键词:滚动轴承;拆卸;液压缸;机械结构
目 录
摘要 I
INTRODUCTION II
1 绪论 1
1.1 课题来源 1
1.2 STL-2A滚动轴承拆卸机的用途 1
1.3 STL-2A滚动轴承拆卸机的结构组成及其特点 1
1.4 STL-2A滚动轴承拆卸机的工作形式 1
2 设计要求及内容 2
2.1 设计要求 2
2.2 设计内容 2
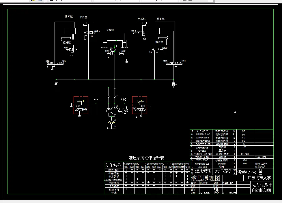
3 拆卸机液压系统设计 2
3.1 工况分析 2
3.2 拟定液压系统原理图 3
3.2.1 确定供油方式 3
3.2.2 调速方式的选择 4
3.2.3 速度换接方式的选择 4
3.3 液压系统的计算和液压元件的选择 5
3.3.1 压退缸主要尺寸计算 5
3.3.2 顶起定位缸主要尺寸计算 6
3.3.3 推进缸主要尺寸计算 6
3.3.4 卡爪缸/顶起导向缸主要尺寸计算 7
3.3.5 计算各工作阶段液压缸所需的流量 7
3.3.6 液压泵的选择 8
3.3.7 与液压泵匹配的电动机的选择 9
3.3.8 液压阀的选择 9
3.3.9 确定管道尺寸 10
3.3.10 液压油箱容积的确定 10
4 液压缸的结构设计 10
4.1 确定液压缸的结构形式 10
4.2 滑台推进缸、卡爪缸和顶起导向缸的结构设计 10
4.3 压退缸、顶起定位缸的结构设计 11
4.4 液压缸的壁厚和外径的计算 11
4.5 缸盖厚度的确定 12
4.6 最小导向长度的确定 13
4.7 缸体长度的确定 14
5 设计总结 14
参考文献 15
温馨提示:
1、题目前面的备注【字母数字编号】为本站整理分类的编号,与课题内容无关,请选题时忽视;
2、若题目上备注三维,则表示文件里包含三维源文件,由于三维组成零件数量较多,为保证预览截图的简洁性,本站将三维文件夹进行了打包。三维及CAD预览截图,均为本站电脑打开软件进行截图的,保证能够打开,下载原件超高清,下载后解压即可;
3、本站所有资源如无特殊说明,都需要本地电脑安装Office2007。图纸软件为AutoCAD,PROE,UG,SolidWorks,CATIA等;
4、本站所有图文资料仅供用户学习参考,不作为任何商用或其他用途;
5、本站不保证下载资源的准确性、安全性和完整性, 不包修改,不支持退换,同时也不承担用户因使用这些下载资源对自己和他人造成任何形式的伤害或损失;
6、 下载文件中如有侵权或不适当内容,请与我们联系,我们立即纠正。