

作品包括:
Word版说明书1份,共37页,约12000字
工序卡14张
工艺过程卡1张
CAD版本图纸,共5张

摘要
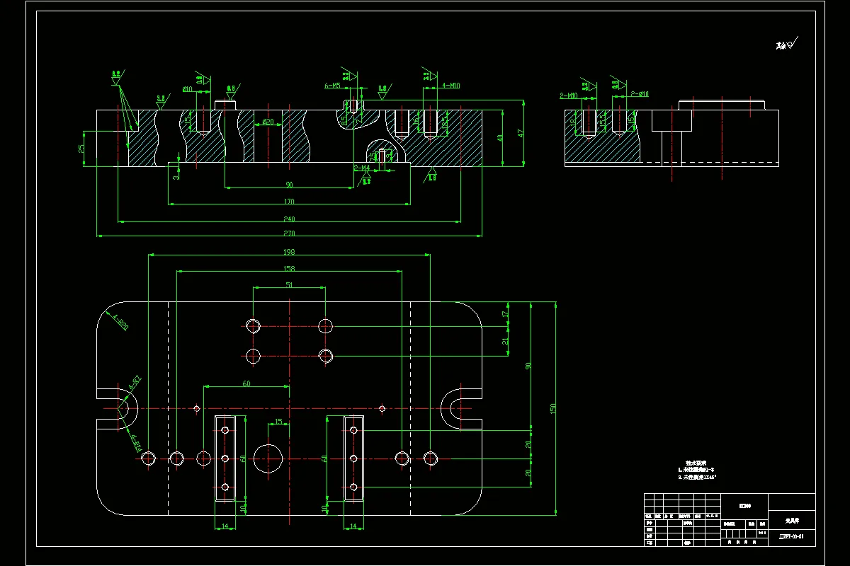
本夹具设计的零件是偏心泵体,偏心泵在实际的生产中运用的还是比较频繁的,实现了相应的动作传递了相应的动力等等。泵体是偏心泵的核心组成部分,偏心泵能够正常的工作,偏心泵体的功不可没的。泵体实现不一样的动作,最终传递相应的动力或者运动等。
本次专用夹具设计的是钻Φ16孔钻床专用夹具,使用的钻床为Z3040摇臂钻床,专用夹具的设计内容主要有,明确六点定位原理,设计适用于本工件的定位和夹紧方案以及原件;设计机床连接体—夹具体;选择对刀装置并进行相应的计算等。当然了在对专用夹具设计之前,还对零件的加工工艺进行了设计。依据确定的余量绘制毛坯图,设计加工工艺路线,选择了加工工艺装备;根据计算得出的数值填写工序卡等。
关键词:偏心泵体;钻Φ16孔;Z3040摇臂钻床;专用夹具;加工工艺;
目录
摘要I
Abstract II
第1章序言1
第2章零件的分析2
2.1零件的作用2
2.2零件的分析2
2.2.1零件的组成表面2
2.2.2零件的技术要求3
2.2.3零件的形位公差3
第3章零件工艺规程的设计4
3.1零件生产类型的确定4
3.2确定零件的材料及制造方式4
3.3选择加工的定位基准5
3.4加工工艺路线选择、比较与确定5
3.5加工方法、加工刀具及量具的选用7
3.6各工序工步加工余量的计算8
3.7确定切削用量及基本工时11
第4章专用夹具设计28
4.1确定零件的定位方案28
4.2确定零件的定位元件28
4.3确定零件的夹紧方案28
4.4确定零件的夹紧元件29
4.5确定夹具体29
4.6选择导向装置—钻套29
4.7计算钻削力30
4.8计算夹紧力30
4.9分析定位误差31
结论32
致谢33
参考文献34
温馨提示:
1、题目前面的备注【字母数字编号】为本站整理分类的编号,与课题内容无关,请选题时忽视;
2、若题目上备注三维,则表示文件里包含三维源文件,由于三维组成零件数量较多,为保证预览截图的简洁性,本站将三维文件夹进行了打包。三维及CAD预览截图,均为本站电脑打开软件进行截图的,保证能够打开,下载原件超高清,下载后解压即可;
3、本站所有资源如无特殊说明,都需要本地电脑安装Office2007。图纸软件为AutoCAD,PROE,UG,SolidWorks,CATIA等;
4、本站所有图文资料仅供用户学习参考,不作为任何商用或其他用途;
5、本站不保证下载资源的准确性、安全性和完整性, 不包修改,不支持退换,同时也不承担用户因使用这些下载资源对自己和他人造成任何形式的伤害或损失;
6、 下载文件中如有侵权或不适当内容,请与我们联系,我们立即纠正。