

作品包括:
Word版说明书1份,共33页
工序卡8张
工艺过程卡1张
CAD版本图纸,共7张

摘要
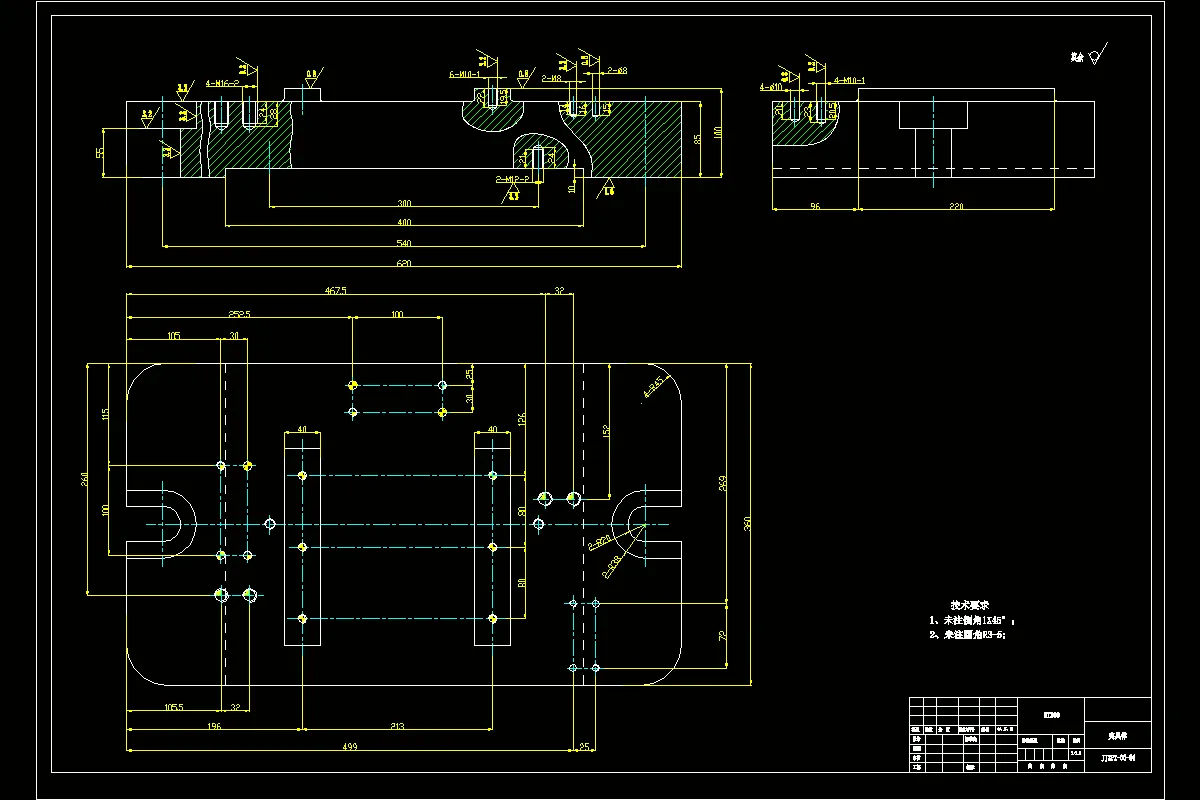
本次设计主要研究CC系列卧式车床CC6102滑板,对其进行加工工艺以及专用夹具的设计。CC系列卧式车床在现实生产中运用广泛,因此需要保证其零部件的加工精度。CC6102滑板主要用于车床的进刀或者退刀。利用90°V型槽和机床进行配合,实现其横向或者纵向移动。其90°V型槽和零件底面,因需要和机床配合,所有加工精度以及形位公差要求较高。零件的材料选择HT150。
加工工艺设计有:零件材料和零件作用的分析;零件组成表面以及加工要求的分析;零件生产和制造类型以及方式的确定;确定了加工工艺路线;填写过程卡,依据计算的切削用量填写了加工工序卡等。
专用夹具设计有:设计了加工90°V型槽铣床专用夹具。零件定位主要利用下端面和标准件—支承板定位,定位方案为“三个面”。夹紧方案利用移动压板等标准件进行夹紧。
关键词:CC系列卧式车床;CC6102滑板;加工工艺;90°V型槽;铣床
目录
摘要I
Abstract II
第一章前言1
1.1机床夹具概述及组成1
1.2机床夹具的分类1
1.3本课题研究的技术路线2
1.4本课题研究的目的2
第二章分析零件,确定零件的生产类型及制造方式3
2.1分析零件3
2.1.1分析零件的作用3
2.1.2分析零件的材料3
2.1.3分析零件的结构3
2.1.4分析零件的加工要求4
2.1.5分析零件的形位公差要求4
2.2确定零件的生产类型4
2.3确定零件的制造方式5
第三章确定加工基准及工艺路线,选择工艺装备及计算6
3.1确定零件的加工基准6
3.2设计零件的加工工艺路线6
3.3选择零件的加工装备7
3.4确定零件的加工余量8
3.5计算零件的切削用量及加工工时9
第四章设计专用夹具23
4.1问题的提出23
4.2设计定位方案,选择定位元件23
4.3设计夹紧方案、选择夹紧元件24
4.4设计夹具体24
4.5设计对刀块24
4.6计算切削力及夹紧力25
4.6.1计算切削力25
4.6.2计算夹紧力25
4.7分析定位误差25
结论26
致谢27
参考文献28
温馨提示:
1、题目前面的备注【字母数字编号】为本站整理分类的编号,与课题内容无关,请选题时忽视;
2、若题目上备注三维,则表示文件里包含三维源文件,由于三维组成零件数量较多,为保证预览截图的简洁性,本站将三维文件夹进行了打包。三维及CAD预览截图,均为本站电脑打开软件进行截图的,保证能够打开,下载原件超高清,下载后解压即可;
3、本站所有资源如无特殊说明,都需要本地电脑安装Office2007。图纸软件为AutoCAD,PROE,UG,SolidWorks,CATIA等;
4、本站所有图文资料仅供用户学习参考,不作为任何商用或其他用途;
5、本站不保证下载资源的准确性、安全性和完整性, 不包修改,不支持退换,同时也不承担用户因使用这些下载资源对自己和他人造成任何形式的伤害或损失;
6、 下载文件中如有侵权或不适当内容,请与我们联系,我们立即纠正。