

作品包括:
说明书一份,共29页,约11000字
CAD版本图纸,共2张
矿井提升机可靠盘式制动器设计
摘要:制动系统是矿井提升机重要的安全系统,制动器则是制动系统的执行机构,其性能好坏直接影响提升机的安全。盘式制动器具有热稳定性好、反应灵敏等优势,但是盘式制动器本身也存在一些问题。本文主要介绍的是矿井提升机盘式制动器的设计,表明了提升机制动器的研究现状以及现状。在本次设计中,首先完成了液压部分的计算:其中包括液压系统原理图的设计,调试液压系统后,根据给定的基本参数做出液压泵、电动机、联轴器、蓄能器、过滤器、管道的计算并选择出合适的液压零件。之后完成了盘式制动器的设计与计算:通过计算确定动力矩,然后计算制动器的额定正压力,最后是碟形弹簧的计算。
关键词:矿井提升、盘式制动、研究状况、原理图、液压泵、电动机、额定正压力
目 录
摘要 I
Abstract II
目录 III
1 绪论 1
1.1 概述 1
1.2 提升机制动器的研究现状 1
2 液压系统设计 3
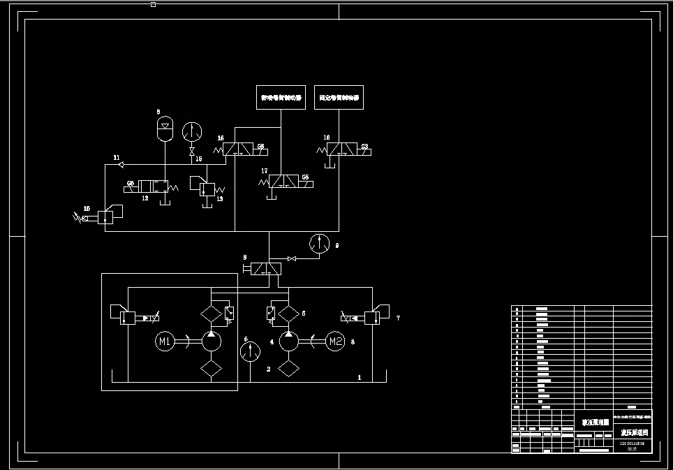
2.1 液压系统原理图的设计 3
2.1.1 盘式制动系统的组成 3
2.1.2 液压站原理图 4
2.2液压系统的计算和液压元件的选择 8
2.2.1液压泵的计算与选择 8
2.2.2电动机的计算与选型 11
2.2.3联轴器的选型 12
2.3辅助元件的计算与选择 13
2.3.1 蓄能器的选择与安装 13
2.3.2过滤器的选型 15
2.3.3管道 16
3盘式制动器的设计与计算 17
3.1盘式制动器的计算条件 17
3.2盘式制动器制动力矩的确定 17
3.3盘形制动器额定正压力计算 19
3.4碟形弹簧的计算 21
参 考 文 献 25
致 谢 26
温馨提示:
1、题目前面的备注【字母数字编号】为本站整理分类的编号,与课题内容无关,请选题时忽视;
2、若题目上备注三维,则表示文件里包含三维源文件,由于三维组成零件数量较多,为保证预览截图的简洁性,本站将三维文件夹进行了打包。三维及CAD预览截图,均为本站电脑打开软件进行截图的,保证能够打开,下载原件超高清,下载后解压即可;
3、本站所有资源如无特殊说明,都需要本地电脑安装Office2007。图纸软件为AutoCAD,PROE,UG,SolidWorks,CATIA等;
4、本站所有图文资料仅供用户学习参考,不作为任何商用或其他用途;
5、本站不保证下载资源的准确性、安全性和完整性, 不包修改,不支持退换,同时也不承担用户因使用这些下载资源对自己和他人造成任何形式的伤害或损失;
6、 下载文件中如有侵权或不适当内容,请与我们联系,我们立即纠正。