

作品包括:
说明书1份,共49页,约16000字左右
CAD版本本图纸,共7张
摘 要
掘进机在当今的社会生产中,无论是在矿物开采,还是在巷道的开掘都是有着重要的地位。
EBZ-200型悬臂式掘进机,它是一种能够实现连续切割,装载,运输的掘进设备。其特点是截割头可以伸缩达到 500 mm ;有提高机器稳定性的后支撑装置;刮板运输机和铲板部均采用低速大扭矩液压马达直接驱动,减少故障环节;行走部采用液压马达驱动;履带采用油缸张紧装置;刮板链的涨紧均采用弹簧与油缸组合的涨紧装置;截割电机为水冷电机,有热敏保护;在液压系统为液压锚杆钻机留有液压接口。该机截割效率高,机器稳定性好,操作与维护方便,运行安全可靠。
本论文主要对掘进机的整机部件,总体结构,液压系统,进行了具体的说明、分析、计算、设计和校核;其中对液压系统进行了详细的设计。
关键词:掘进机;横轴式;总体设计;液压系统
目 录
1 EBH200概述 1
1.1 装载部 1
1.2 刮板输送机 1
1.3 机架和回转台 2
1.4 行走部 2
1.5 液压系统 2
1.6 油缸回路 2
1.7 行走回路 3
1.8 装载回路 3
1.9 运输、紧链、锚杆回路 3
1.10 内、外喷雾冷却系统 4
2 主要技术参数 5
2.1 整机参数 5
2.1.1 总体参数 5
2.1.2 截割范围 5
2.1.3 截割部 5
2.1.4 铲板部 5
2.1.5 刮板输送机 6
2.1.6 行走部 6
2.1.7 液压系统 6
2.1.8 冷却喷雾系统 7
2.2 电气部分 7
2.2.1 截割电机 8
2.2.2 油泵电机 8
2.2.3 电控箱 8
2.2.4 操作箱 8
2.2.5 急停按钮 8
2.2.6 蜂鸣器 9
2.2.7 照明灯 9
3 横轴式掘进机工作机构得运动学和动力学参数计算 10
3.1 横轴式掘进机的工作机构运动学参数计算 10
3.1.1 截割头向工作面内部切进时运动学参数分析和计算 10
3.1.2.截割头摆动截割时运动学参数计算 10
3.2 横轴式掘进机工作机构的截割参数与动力学参数计算 11
3.2.1 主要截割参数的确定和计算 11
3.2.2 截齿的截割阻力计算 12
3.2.3 截割头旋转轴截割阻力矩计算 12
4 横轴式掘进机工作机构设计 14
4.1 工作机构设计 14
4.1.1 截割速度 14
4.1.2 生产率 14
4.1.3 截割力 15
5 工作机构传动设计 16
5.1 工作机构传动的特点及动力组件的选择 16
5.1.1 工作机构电动机要求 16
5.2 减速设计应注意的问题 17
6 悬臂支撑设计 19
6.1 回转装置 19
6.1.1 垂直回转 19
6.1.2 水平回转 20
6.2 回转装置的布置形式 22
7 总体设计 23
7.1 总体结构方案设计 23
7.2 总体布置的内容 23
7.2.1 总体布置的内容 23
7.2.2 总体布置的原则 23
7.2.3 具体要求 24
7.2.4 传动型式及动力组件的选择 24
7.3 总体参数的确定 25
7.3.1 机器外型尺寸 25
7.3.2 掘进机断面近似计算 25
7.4 生产率 27
7.4.1 截割生产率 27
7.4.2 装载生产率 29
7.4.3 中间输送机生产率 29
7.4.4 转载机生产率 29
7.4.5 掘进机的通过性 30
8 掘进机的稳定性分析于计算 31
8.1 静态稳定性 31
8.2 截割时的静态稳定性计算 32
8.3 动态稳定性 34
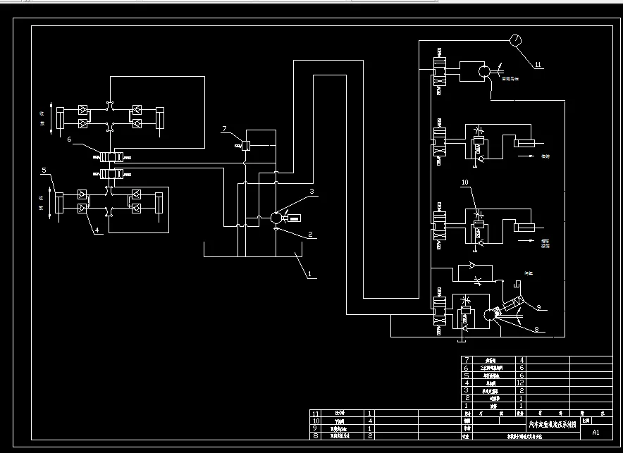
9 液压系统设计 35
9.1 设计依据 35
9.1.1 液压系统的基本要求 35
9.1.2 液压系统的外形尺寸要求 35
9.2 工况分析及载荷计算 36
9.2.1 执行元件上的负载 36
9.3 拟定液压系统 36
9.3.1 初选系统压力 36
9.3.2 执行组件的选择 37
9.3.3 调速方式 37
9.3.4 油泵型式的选择 38
9.3.5 回路循环方式的选择 38
9.3.6 操纵控制回路的拟定 38
9.4 液压系统设计 44
9.4.1 装载机构液压系统 44
9.4.2 行走机构 45
9.4.3 悬臂升降,回转及推进油缸 45
9.4.4 起重油缸 45
9.4.5 喷雾泵油马达的控制 45
9.4.6 系统的压力调节 46
9.4.7除尘系统 47
致 谢 48
参考文献 49
附录A 50
附录B 64
温馨提示:
1、题目前面的备注【字母数字编号】为本站整理分类的编号,与课题内容无关,请选题时忽视;
2、若题目上备注三维,则表示文件里包含三维源文件,由于三维组成零件数量较多,为保证预览截图的简洁性,本站将三维文件夹进行了打包。三维及CAD预览截图,均为本站电脑打开软件进行截图的,保证能够打开,下载原件超高清,下载后解压即可;
3、本站所有资源如无特殊说明,都需要本地电脑安装Office2007。图纸软件为AutoCAD,PROE,UG,SolidWorks,CATIA等;
4、本站所有图文资料仅供用户学习参考,不作为任何商用或其他用途;
5、本站不保证下载资源的准确性、安全性和完整性, 不包修改,不支持退换,同时也不承担用户因使用这些下载资源对自己和他人造成任何形式的伤害或损失;
6、 下载文件中如有侵权或不适当内容,请与我们联系,我们立即纠正。