

作品包括:
word说明书一份,共68页,约27000字
任务书一份
开题报告一份
CAD版本图纸,共9张
摘 要
汽车是人类社会重要的交通运输工具,在国民经济中发挥着举足轻重的作用,构成汽车的每一个部件是否正常工作是决定汽车行驶状态的影响因素,而汽车轮胎是汽车重要的部件之一。轮胎的性能对汽车的牵引力、制动性、行驶的平稳性、平顺性、越野性和燃料经济性都有直接的影响,所以说轮胎的性能直接影响汽车的使用性能。
轮胎转鼓试验台是根据车轮的实际工作状态,开发可以模拟汽车实际使用状态的摩擦系数测定系统,探讨了转鼓试验台的结构特点,建立了车辆行驶阻力在道路上和转鼓试验台上等值转换的试验方法,阐述了转鼓试验台的总体设计。系统采用电动机输入动力,制动电机消耗功率,并能通过转速转矩传感器准确测量输入和输出的转矩参数,进而通过运算得到滚动阻力系数的准确值。为研制开发滚动阻力系数试验装置提供理论参考。
关键词:轮胎;转鼓试验台;功率;传感器;滚动阻力
目 录
摘要 I
Abstract II
第1章 绪论 1
1.1 课题的目的和意义 1
1.2 轮胎转鼓试验台的功用 1
1.3 轮胎转鼓试验台的发展情况 2
1.4 研究内容 2
第2章 总体方案的确定 4
2.1 转鼓试验台的确定 4
2.1.1 轮胎滚动阻力力学特性 4
2.1.2 滚动阻力系数的测定方法 5
2.1.3 轮胎转鼓试验台的类型选择 6
2.1.4 滚动阻力系数的测量与计算 7
2.2 试验设备及技术条件 8
2.2.1 转鼓技术条件 8
2.2.2 试验步骤 9
2.3 滚动阻力对汽车底盘输出功率测定值的影响分析 10
2.4 本章小结 11
第3章 电机和传感器的选择 12
3.1 选择电动机 12
3.1.1 选择电动机应综合考虑的问题 12
3.1.2 驱动电机的选择 12
3.1.3 制动电机的选择 15
3.2 传感器的选择 15
3.2.1 传感器的基本原理 16
3.2.2 传感器尺寸结构的确定 18
3.3 本章小结 18
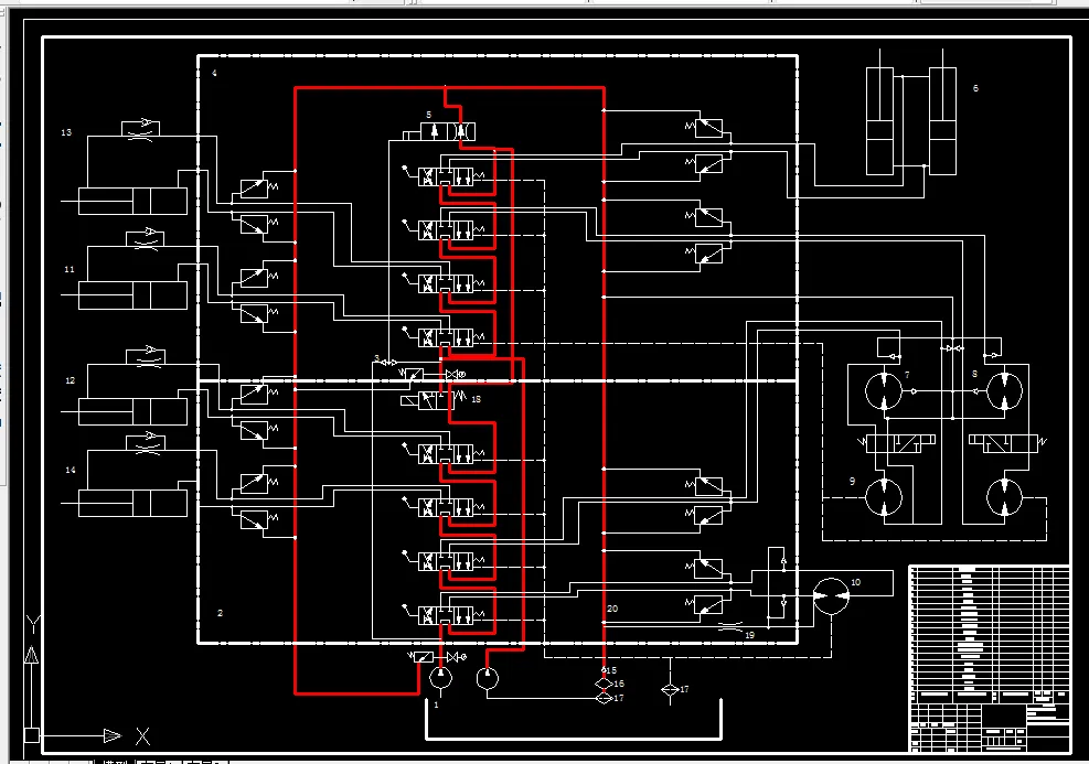
第4章 加载机构设计 19
4.1 结构及工作原理 19
4.2 微机测控系统 20
4.3 技术特点 21
4.4 液压缸的设计 21
4.4.1 液压缸主要尺寸的设计计算 21
4.4.2 液压缸主要部分的校核 27
4.4.3 液压缸的材料和技术要求 31
4.5 油泵的选取 34
4.6 其他控制阀的选择 35
4.7 本章小结 35
第5章 传动机构设计 37
5.1 滚筒与轴的连接 37
5.2 轴的设计 37
5.2.1 滚筒轴的设计 37
5.2.2 车轮轴的设计 39
5.3 轴的校核 40
5.3.1 滚筒轴的校核 41
5.3.2 车轮轴的校核 42
5.4 滚动轴承的选择及校核计算 43
5.5 键联接的选择及校核计算 43
5.6 联轴器的选择 44
5.6.1 联轴器类型的确定 44
5.6.2 联轴器尺寸型号的确定 44
5.7 机架轴承处的设计 45
5.8 本章小结 45
第6章 运动关系的分析与运算 46
6.1 轮胎在转鼓试验台上运转时的力学分析 46
6.2 试验结果与数据分析 47
6.3 本章小结 49
结论 50
参考文献 51
致谢 52
附录 53
温馨提示:
1、题目前面的备注【字母数字编号】为本站整理分类的编号,与课题内容无关,请选题时忽视;
2、若题目上备注三维,则表示文件里包含三维源文件,由于三维组成零件数量较多,为保证预览截图的简洁性,本站将三维文件夹进行了打包。三维及CAD预览截图,均为本站电脑打开软件进行截图的,保证能够打开,下载原件超高清,下载后解压即可;
3、本站所有资源如无特殊说明,都需要本地电脑安装Office2007。图纸软件为AutoCAD,PROE,UG,SolidWorks,CATIA等;
4、本站所有图文资料仅供用户学习参考,不作为任何商用或其他用途;
5、本站不保证下载资源的准确性、安全性和完整性, 不包修改,不支持退换,同时也不承担用户因使用这些下载资源对自己和他人造成任何形式的伤害或损失;
6、 下载文件中如有侵权或不适当内容,请与我们联系,我们立即纠正。