

作品包括:
Word版说明书一份,49页,约19000字
任务书一份
开题报告一份
外文翻译一份
CAD版本图纸,共11张
内容提要
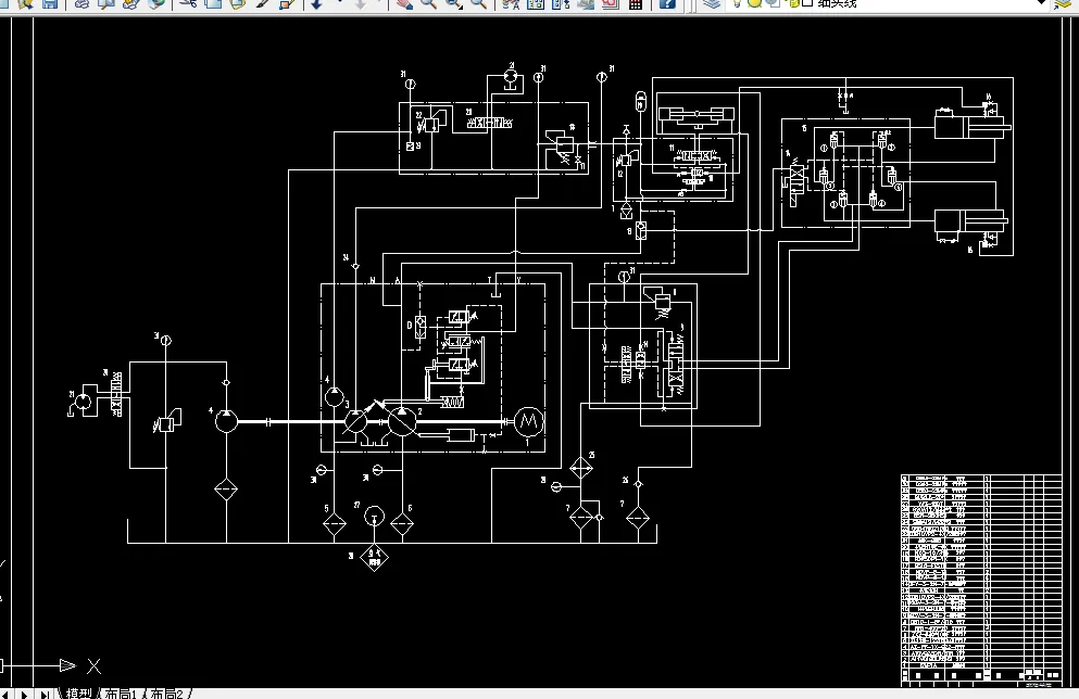
混凝土搅拌泵车是一机多用的一种工程机械,它集混泥土运输、泵送、布料功能于一身。其紧凑的结构和高效的灵活特点,更加适合在狭小的工地甚至居民区进行施工。搅拌泵车自带混凝土可以满足小方量泵送作业的需求,在大方量泵送工作时,它可以补充搅拌车运输过程中缺料的弊端,实现不断地泵送,省时又经济。泵车的核心技术就是液压系统的设计,由于泵车的工作条件恶劣,要求实现的动作较复杂,于是对液压系统的设计提出了较高要求,其液压系统也是工程机械液压系统中较为复杂的。因此,对泵车液压系统的分析设计对推动我国泵车发展具有十分重要的意义。
本次设计的课题是SY5430JBC28混凝土搅拌泵车液压系统设计,内容首先陈述了课题提出的背景,分析了泵车的发展趋势及市场需求,再对泵车的基本构造进行确定。通过对泵车液压系统总体分析设计了开式回路,制定了液压系统工作原理图和各回路液压系统工作原理图。最后完成对泵送机构进行设计与计算和配套件选型。
此设计在整体上结构布局合理,液压元件的选择和使用具有较好的经济性和实用性,并且性能方面得到了最好的发挥。
目录
内容提要 Ⅰ
CONTENT SUMMARY Ⅱ
1 绪论 1
1.1 前言 1
1.2 课题提出的背景 1
2 泵车结构 4
2.1 底盘部分 4
2.2 臂架系统 8
2.3 泵送系统 14
3 液压系统的设计 21
3.1 液压系统动作说明 21
3.2 泵送回路 22
3.3 泵送的高低压切换 23
3.4 泵车臂架部分液压系统的设计 26
总 结 46
参考文献 47
附录 48
致谢 49
温馨提示:
1、题目前面的备注【字母数字编号】为本站整理分类的编号,与课题内容无关,请选题时忽视;
2、若题目上备注三维,则表示文件里包含三维源文件,由于三维组成零件数量较多,为保证预览截图的简洁性,本站将三维文件夹进行了打包。三维及CAD预览截图,均为本站电脑打开软件进行截图的,保证能够打开,下载原件超高清,下载后解压即可;
3、本站所有资源如无特殊说明,都需要本地电脑安装Office2007。图纸软件为AutoCAD,PROE,UG,SolidWorks,CATIA等;
4、本站所有图文资料仅供用户学习参考,不作为任何商用或其他用途;
5、本站不保证下载资源的准确性、安全性和完整性, 不包修改,不支持退换,同时也不承担用户因使用这些下载资源对自己和他人造成任何形式的伤害或损失;
6、 下载文件中如有侵权或不适当内容,请与我们联系,我们立即纠正。