

作品包括:
word说明书一份,共24页,约14000字
CAD版本图纸,共5张
摘要
该设计是一种用PLC(可编程逻辑控制器)来控制注塑机动作的注塑机电气控制系统设计,阐述了系统的原理和软硬件设计。
本系统的基本设计思想是:将整个系统划分为三个部分,即输入部分,PLC部分和输出部分。输入部分包括反映注塑机动作情况的行程开关和各种输入开关、按钮;PLC部分包括PLC硬件和软件;输出部分包括电磁阀和继电器。将输入部分接到PLC输入端口,将输出部分接到PLC输出端口,PLC通过程序对输入信号进行分析,对电磁阀和继电器进行组合选择(不同的组合实现不同的动作),发出正确的输出信号,直接作用于输出部分,从而实现对注塑机的控制。在PLC程序设计中,将程序分为自动模块和手动模块两个部分,并通过一个旋钮(信号)对他们进行唯一选择,从而实现对注塑机的循环启动和手动控制。与传统的继电接触器控制系统相比,本系统更加高效,精确,易调节,使用寿命长且维修方便,为以后大量老旧注塑机控制系统的改造提供一种借鉴和方法。
关键词 注塑机 PLC 控制系统
目录
摘要 1
ABSTRACT 1
一 绪论 3
1.1注塑机概述 3
1.2国内外注塑机发展概况 3
1.3本课题介绍 3
1.3.1课题设计内容、任务和基本要求 3
1.3.2课题研究意义 4
二 注塑机工作原理 5
2.1注塑机成型原理 5
2.2注塑机的操作 5
2.3注塑机液压系统工作原理 5
三 控制系统分析与设计 8
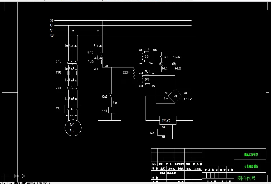
3.1 主电路部分设计 8
3.2 控制系统输入与输出拟定 10
3.2.1自动过程PLC输入与输出 10
3.2.2手动调整PLC输入与输出 11
3.2.3 PLC外部I/O分配表 12
四 PLC硬件选型 14
4.1 PLC的品牌选择 14
4.2 PLC的结构类型选择 14
4.3 PLC的输入和输出点数选择 14
4.4 PLC的I/O接线图 15
五 PLC程序设计 16
5.1 系统状态转移图设计 16
5.1.1 PLC 状态转移图概念 16
5.1.2 PLC 状态转移图设计 16
5.2 系统自动/手动转换程序设计 17
5.3 注塑机PLC手动程序设计 18
5.4 注塑机PLC梯形图设计 19
5.5 语句表 20
六 结束语 21
致谢 22
参考文献 23
温馨提示:
1、题目前面的备注【字母数字编号】为本站整理分类的编号,与课题内容无关,请选题时忽视;
2、若题目上备注三维,则表示文件里包含三维源文件,由于三维组成零件数量较多,为保证预览截图的简洁性,本站将三维文件夹进行了打包。三维及CAD预览截图,均为本站电脑打开软件进行截图的,保证能够打开,下载原件超高清,下载后解压即可;
3、本站所有资源如无特殊说明,都需要本地电脑安装Office2007。图纸软件为AutoCAD,PROE,UG,SolidWorks,CATIA等;
4、本站所有图文资料仅供用户学习参考,不作为任何商用或其他用途;
5、本站不保证下载资源的准确性、安全性和完整性, 不包修改,不支持退换,同时也不承担用户因使用这些下载资源对自己和他人造成任何形式的伤害或损失;
6、 下载文件中如有侵权或不适当内容,请与我们联系,我们立即纠正。