

作品包括:
Word版说明书1份,共47页,约11000字
任务书一份
开题报告一份
外文翻译一份
CAD版本图纸,共7张

摘要
本次设计的题目是数控车床自动回转刀架设计。通过编程实现对刀架精确回转的控制,使下道工序所需的工具快速准确地到达预定位置,满足数控自动加工系统的要求。
该系统结构紧凑,动作灵敏可靠,速度快,能耗小,噪音低,压力和行程可在规定的范围内任意调节,操作简单。本次设计的内容有由机械、控制、液压三部分组成,机械部分包括能够安装8把车刀的刀盘及其上的卡紧装置;刀架主轴的设计;蜗轮的设计;蜗杆的设计;齿轮的设计等;液压部分包括液压缸的设计等;控制部分的设计主要是用实现刀架自动回转的单片机控制等。
关键词:自动控制;刀架;精确度
目录
第1章绪论1
1.1题目的意义和来源1
1.2总体方案设计2
1.3数控技术的发展展望2
第2章机械部分设计6
2.1轴的设计计算6
2.1.1轴尺寸的计算6
2.1.2轴的校核7
2.2蜗轮和蜗杆的设计计算10
2.3联轴器的设计计算11
2.4端齿盘的设计计算11
2.5轴承的选择12
2.6轴上花键的设计12
2.7刀架的设计计算13
2.8导轨的设计计算13
第3章动力部分14
3.1步进电动机的选择14
3.1.1选择电机的种类14
3.1.2选择电机的功率14
第4章液压系统的设计计算17
4.1液压系统工作原理17
4.2液压缸的设计计算18
4.2.1选择液压缸的种类18
4.2.2液压缸的参数计算18
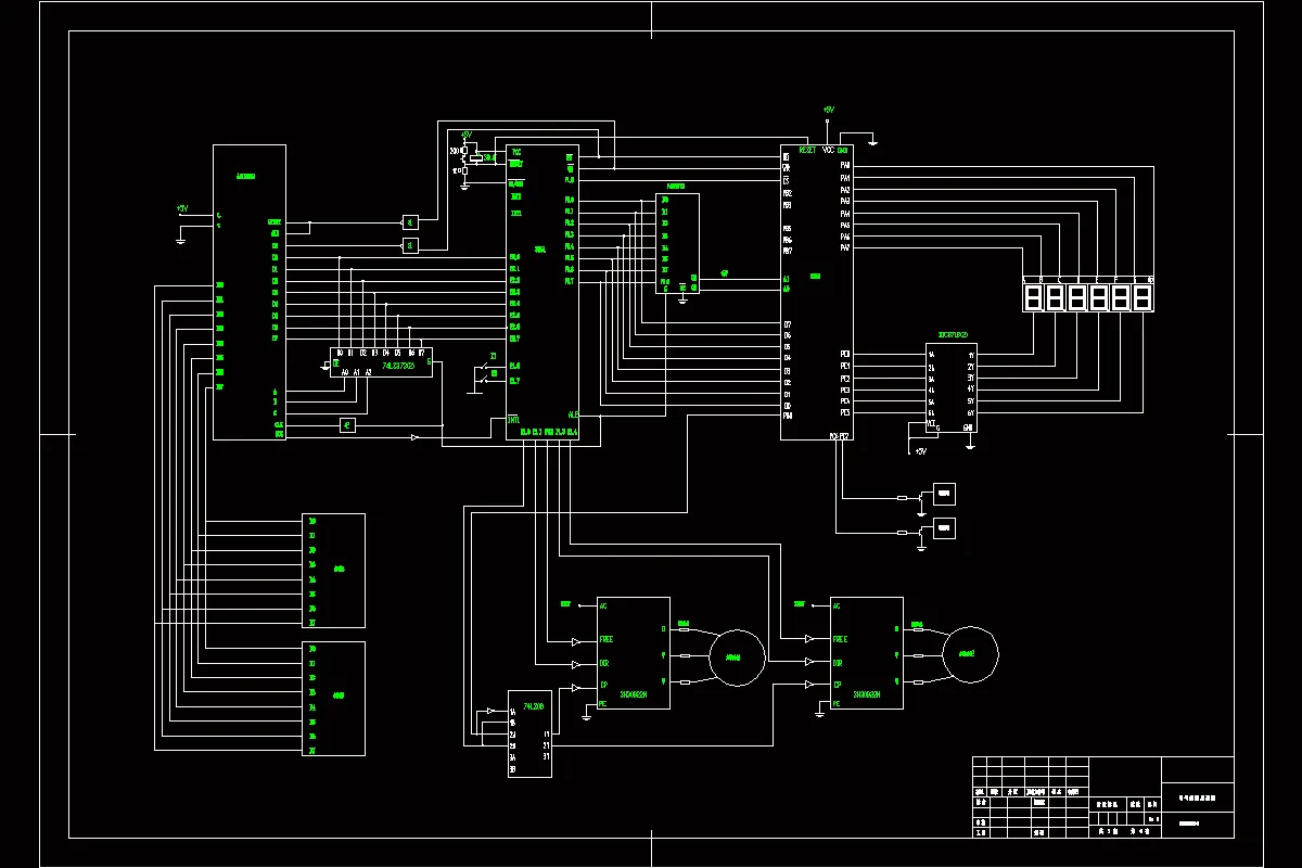
第5章电路设计29
5.1芯片的选择及连接29
5.1.1芯片的选择29
5.2控制电路的软件设计32
5.3复位程序设计33
5.4动态显示设计34
第七章结论35
参考文献36
致谢37
附录Ⅰ 38
温馨提示:
1、题目前面的备注【字母数字编号】为本站整理分类的编号,与课题内容无关,请选题时忽视;
2、若题目上备注三维,则表示文件里包含三维源文件,由于三维组成零件数量较多,为保证预览截图的简洁性,本站将三维文件夹进行了打包。三维及CAD预览截图,均为本站电脑打开软件进行截图的,保证能够打开,下载原件超高清,下载后解压即可;
3、本站所有资源如无特殊说明,都需要本地电脑安装Office2007。图纸软件为AutoCAD,PROE,UG,SolidWorks,CATIA等;
4、本站所有图文资料仅供用户学习参考,不作为任何商用或其他用途;
5、本站不保证下载资源的准确性、安全性和完整性, 不包修改,不支持退换,同时也不承担用户因使用这些下载资源对自己和他人造成任何形式的伤害或损失;
6、 下载文件中如有侵权或不适当内容,请与我们联系,我们立即纠正。