

作品包括:
Word版说明书1份,共36页,约16000字
任务书一份
开题报告一份
外文翻译一份
CAD版本图纸,共6张

摘要
如今,机械行业正朝着全方位、多领域、多分支的方向发展。液压技术和其他技术相比,有着缓冲性能好、工作稳定性高、易于实现过载保护等显著优点,在机械行业中发挥的作用日益重要。液压技术给机械行业提供新的手段,同时机械行业的进步也逐步推动液压技术的进步,这是两者相辅相成的结果。但液压技术的发展离不开学生这些新生力量,只有学生学的好,才有更多的科研人员参与液压研发。所以更好的改善液压教学,在促进液压技术进步中起着格外重要的作用。针对这种实际需要,本论文设计了GPC-1型智能液压实验台。它综合了传统液压实验台和新型液压实验台的特性,同时也有着成本低、质量优、易维护的优点。
本论文根据目前的需求和功能研究的基础上,分析了传统液压实验台的利弊,制定了液压试验台的设计方案;对主要液压元件进行了初步的筛选;对整个液压系统和电气控制系统进行了设计。最后,完成了对总装图的三维图、二维零件图等的设计。
关键词:实验台;液压;集成块;泵站
目 录
前 言 1
第一章 绪 论 2
1.1课题背景及目的 2
1.2研究状况 2
1.3发展趋势 4
第二章 液压系统总体方案设计 5
2.1设计要求 5
2.2制定基本方案 5
2.2.1制定调速方案 5
2.2.2制定压力控制方案 6
2.2.3制定顺序动作方案 6
2.2.4选择液压动力源 6
2.3液压实验台系统原理图 7
2.4初选系统压力工作 9
2.5计算液压缸的主要结构尺寸 10
第三章 液压元件的设计与选用 12
3.1 液压泵的选型与安装 13
3.1.1 液压泵压力工作的确定 13
3.1.2 液压泵流量的确定 13
3.1.3 液压泵的安装方式 13
3.2 电动机功率的确定 15
3.3 液压阀的选型与安装 16
3.4 液压油缸的选型 18
3.5 液压油管的选型 18
3.6 液压油箱的设计 19
3.6.1 液压油箱由效容积的确定 19
3.6.2 液压油箱的散热计算 19
3.6.3 液压油箱的容量计算 20
3.6.4 液压油箱的结构设计 20
3.7液压泵站 22
3.7.1 液压泵站的组成 22
3.7.2 液压泵站的选择 23
3.8液压集成块 23
3.8.1 块体的结构 23
3.8.2 集成块结构尺寸的确定 24
3.8.3集成块的加工 24
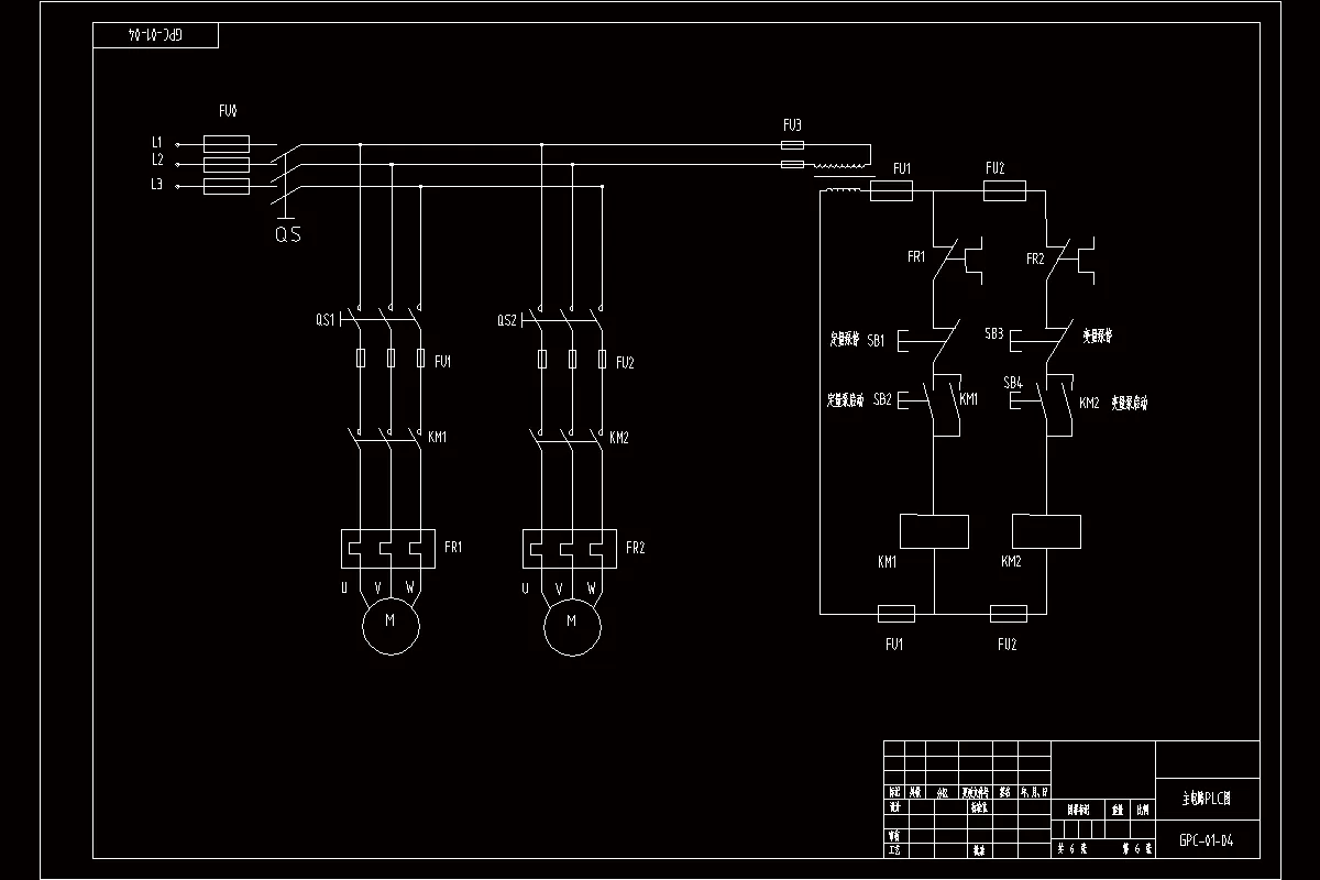
第四章 电气控制系统设计 26
4.1线路设计基本原理 26
4.1.1主电路的设计 26
4.1.2 控制电路的设计 26
4.2 绘制原理图 26
4.3 元器件的选择 27
4.3.1 断路器的选择 27
4.3.2 熔断器的选择 27
4.3.3 热继电器的选择 27
4.3.4 中间继电器选择 27
4.3.5 交流接触器的选择 27
4.3.6 万能转换开关的选择 28
4.3.7 按钮的选择 28
4.4控制柜结构设计 29
参考文献 30
致谢 31
温馨提示:
1、题目前面的备注【字母数字编号】为本站整理分类的编号,与课题内容无关,请选题时忽视;
2、若题目上备注三维,则表示文件里包含三维源文件,由于三维组成零件数量较多,为保证预览截图的简洁性,本站将三维文件夹进行了打包。三维及CAD预览截图,均为本站电脑打开软件进行截图的,保证能够打开,下载原件超高清,下载后解压即可;
3、本站所有资源如无特殊说明,都需要本地电脑安装Office2007。图纸软件为AutoCAD,PROE,UG,SolidWorks,CATIA等;
4、本站所有图文资料仅供用户学习参考,不作为任何商用或其他用途;
5、本站不保证下载资源的准确性、安全性和完整性, 不包修改,不支持退换,同时也不承担用户因使用这些下载资源对自己和他人造成任何形式的伤害或损失;
6、 下载文件中如有侵权或不适当内容,请与我们联系,我们立即纠正。