

作品包括:
Word版说明书1份,共42页
任务书一份
开题报告一份
CAD版本图纸,共4张

摘要
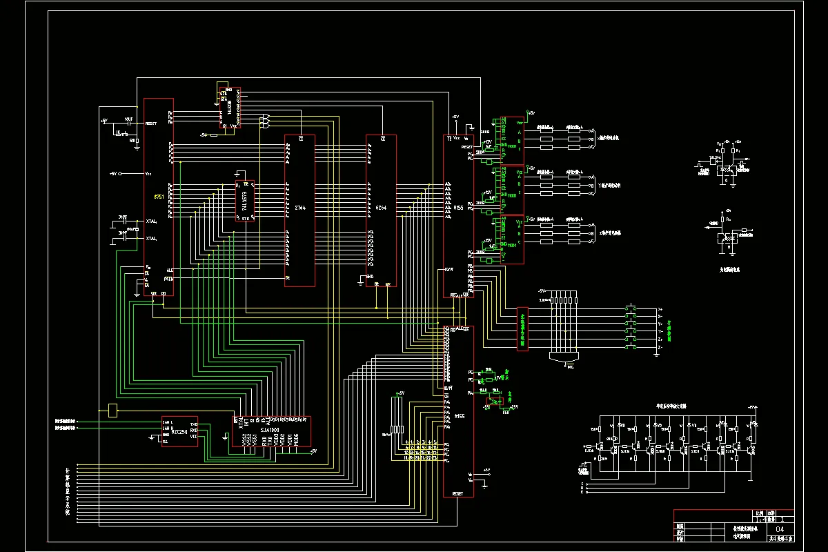
本次设计主要介绍数控激光测量机的设计过程,其中的内容包括数控激光测量机总体方案设计、总体布局图设计、机械部分设计以及微机控制系统设计。机械部分分为箱体、电动机、滚珠丝杠副和导轨的设计过程等;数控激光测量机的微机控制系统主要由单片机组成,以用来协调各个部分的工作,其中内容包括存储器的扩展、I/O接口的扩展、键盘以及显示器接口的设计等。内容详细、丰富、新颖,又将理论与实际相结合,综合展现当前新技术的应用,符合应用型人才设计的需求。
因为先进制造技术、各种工程项目与科学实验的需求,所以也在对测量机不断提出更新,更高标准的要求。而从目前国内外测量机发展情况和科技、生产来看,其主要向着普及高速测量、新材料和新技术的应用、控制系统的改进、测量机测头的发展、软件技术的革新等方面发展。对此,对这些问题的研究成为我们首要的课题任务。
关键词:精密测量;单片机;滚珠丝杠副;导轨;步进电动机
目录
摘要I
引言1
1数控激光测量机1
1.1概述2
1.2数控激光测量机的工作原理2
1.3数控激光测量机的设计内容和要求2
1.3.1题目名称:数控激光测量机2
1.3.2设计内容2
1.3.3设计要求2
2数控激光测量机总体方案设计3
2.1数控激光测量机的组成3
2.2机械系统分析3
2.3微机控制系统分析3
2.4其它部分的简要分析3
2.4.1控制介质3
2.4.2数控装置3
2.4.3伺服系统3
2.4.4测量反馈装置4
2.4.5机床主机4
2.4.6进给系统4
2.4.7 X—Y工作台的组成4
2.4.8滚珠丝杠副4
2.4.9导轨4
2.4.10主轴部件5
2.4.11润滑5
2.5数控激光测量机总体方案的确定5
2.5.1总体方案设计的内容5
2.5.2总体方案的确定6
3数控激光测量机机械部分设计7
3.1箱体7
3.1.1箱体的主要功能7
3.1.2箱体的设计7
3.1.3箱体的选材7
3.2电动机的选择8
3.2.1步进电动机8
3.2.2步进电动机的工作原理7
3.2.3步进电动机的特点9
3.2.4步进电动机的主要参数9
3.3滚珠丝杠副的设计9
3.3.1概述9
3.3.2滚珠丝杠副的工作原理10
3.3.4滚珠丝杠副间隙的调整与预紧10
3.3.5滚珠丝杠副的润滑和密封11
3.3.6滚珠丝杠副支承方式的选择11
3.3.7滚珠丝杠副制动装置12
3.3.8滚珠丝杠副的设计12
3.4导轨17
3.4.1概述17
3.4.2导轨的分类17
3.4.3导向原理17
3.4.4导轨的基本要求17
3.4.5导轨的设计18
3.5键的选择19
3.6联轴器19
3.6.1概述19
3.6.2联轴器的选择19
3.7减速装置20
3.8密封件21
4数控激光测量机微机控制系统设计22
4.1概述22
4.2微机控制系统硬件的组成22
4.3 X—Y工作台的控制要求22
4.4 X—Y工作台的系统总体框图22
4.5微机控制系统的说明23
4.6 MCS-51单片机扩展存储器的设计23
4.6.1概述23
4.6.2存储器24
4.6.3外部地址锁存器24
4.6.4译码器24
4.6.5存储器扩展的读写控制24
4.7 MCS—51单片机扩展I/O接口的设计25
4.8 MCS—51单片机与键盘接口的设计25
4.9 MCS—51单片机与显示器接口的设计26
4.9.1 LED显示器26
4.9.2 LED显示器的分类26
4.10光电隔离电路设计26
4.11步进电动机的驱动与控制26
4.11.1步进电动机驱动(控制)电路27
4.11.2步进电动机速度控制28
4.12其它辅助电路28
5数控激光测量机的测量系统30
5.1标尺系统30
5.2测头系统30
5.2.1测头30
5.2.2测头附件30
6数控激光测量机的控制系统32
6.1控制系统的功能32
6.2控制系统的结构32
6.3测量进给控制32
6.4控制系统的通信32
7数控激光测量机的软件系统33
7.1编程软件33
7.2测量软件包33
7.3系统调试软件33
7.4系统工作软件33
结论34
致谢35
参考文献36
温馨提示:
1、题目前面的备注【字母数字编号】为本站整理分类的编号,与课题内容无关,请选题时忽视;
2、若题目上备注三维,则表示文件里包含三维源文件,由于三维组成零件数量较多,为保证预览截图的简洁性,本站将三维文件夹进行了打包。三维及CAD预览截图,均为本站电脑打开软件进行截图的,保证能够打开,下载原件超高清,下载后解压即可;
3、本站所有资源如无特殊说明,都需要本地电脑安装Office2007。图纸软件为AutoCAD,PROE,UG,SolidWorks,CATIA等;
4、本站所有图文资料仅供用户学习参考,不作为任何商用或其他用途;
5、本站不保证下载资源的准确性、安全性和完整性, 不包修改,不支持退换,同时也不承担用户因使用这些下载资源对自己和他人造成任何形式的伤害或损失;
6、 下载文件中如有侵权或不适当内容,请与我们联系,我们立即纠正。