

作品包括:
Word版说明书1份,共42页,约22000字
外文翻译一份
CAD版本图纸,共4张

【摘要】
本文在纵观了近年来四工位组合机床发展状况的基础上,结合四工位组合机床方面的设计,对四工位组合机床技术进行了系统的分析,提出了用驱动和PLC控制的设计方案。采用整体化的设计思想,充分考虑了软、硬件各自的特点并进行互补优化。对四工位组合机床的整体结构、执行结构、驱动系统和控制系统进行了分析和设计。在其驱动系统中采用驱动,控制系统中选择PLC的控制单元来完成系统功能的初始化、四工位组合机床的移动、故障报警等功能。最后提出了一种简单、易于实现、理论意义明确的控制策略。
通过以上部分的工作,得出了经济型、实用型、高可靠型四工位组合机床的设计方案,对其他经济型PLC控制系统的设计也有一定的借鉴价值。
关键词: 四工位组合机床,电机,可编程控制器(PLC),自动化控制
目 录
第1章 绪论 1
1.1 PLC简介 1
1.2 PLC的基本组成及各部分作用 2
1.3 中央处理单元(CPU) 2
1.4 PLC的工作原理 2
1.5 PLC机型的选择方法 4
1.6 四工位组合机床PLC选择及参数 6
1.7 四工位组合机床设计要求 7
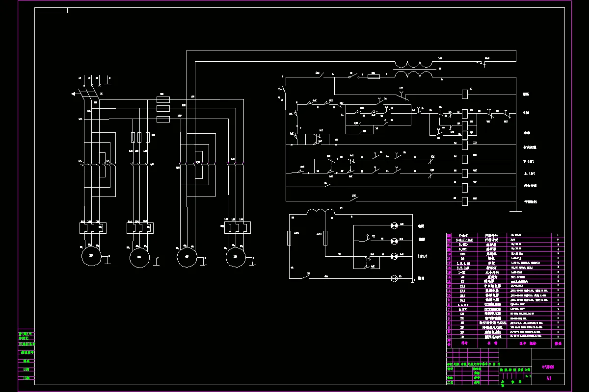
第2章 组合机床控制原理 8
2.1 控制线路概述 8
2.1.1控制线路特点 8
2.1.2电气线路概述 8
2.2控制原理分析 9
2.2.1 准备工作 9
2.2.2 主轴电动机起动与停止控制线路 9
2.2.3 上升控制线路及工作原理 10
2.2.4 下降的控制线路原理分析 11
2.2.5 主轴箱松开与夹紧控制原理分析 11
2.2.6 立柱单独松开与夹紧的控制原理分析 12
2.2.7 立柱和主轴箱同时夹紧的控制原理分析 12
2.2.8 主轴箱的水平移动控制 13
2.2.9 冷却泵电动机的起动与停止控制 13
第3章 PLC控制系统的硬件选型设计 14
3.1电动机的选型 14
3.2接触器的选择 15
3.3自动空气断路的选型 19
3.4热继电器的选用 20
3.5中间继电器的选型 22
3.6万能转换开关的选型 22
3.7电磁铁的选型 22
3.8按钮的选型 23
3.9位置开关的选型 23
3.10导线的选型 24
3.11变压器的选型 24
3.12机床电气控制系统的工艺设计 27
第4章 PLC控制系统软件设计 29
4.1I/0输入点分配 29
4.2 I/0输出点分配 29
4.3 接线图 31
4.4指令语句表 32
第5章 机床线路常见故障与分析 35
总 结 36
参考文献 37
致 谢 38
温馨提示:
1、题目前面的备注【字母数字编号】为本站整理分类的编号,与课题内容无关,请选题时忽视;
2、若题目上备注三维,则表示文件里包含三维源文件,由于三维组成零件数量较多,为保证预览截图的简洁性,本站将三维文件夹进行了打包。三维及CAD预览截图,均为本站电脑打开软件进行截图的,保证能够打开,下载原件超高清,下载后解压即可;
3、本站所有资源如无特殊说明,都需要本地电脑安装Office2007。图纸软件为AutoCAD,PROE,UG,SolidWorks,CATIA等;
4、本站所有图文资料仅供用户学习参考,不作为任何商用或其他用途;
5、本站不保证下载资源的准确性、安全性和完整性, 不包修改,不支持退换,同时也不承担用户因使用这些下载资源对自己和他人造成任何形式的伤害或损失;
6、 下载文件中如有侵权或不适当内容,请与我们联系,我们立即纠正。