

作品包括:
Word版说明书1份
CAD版本图纸,共4张
SW三维图一套
摘要
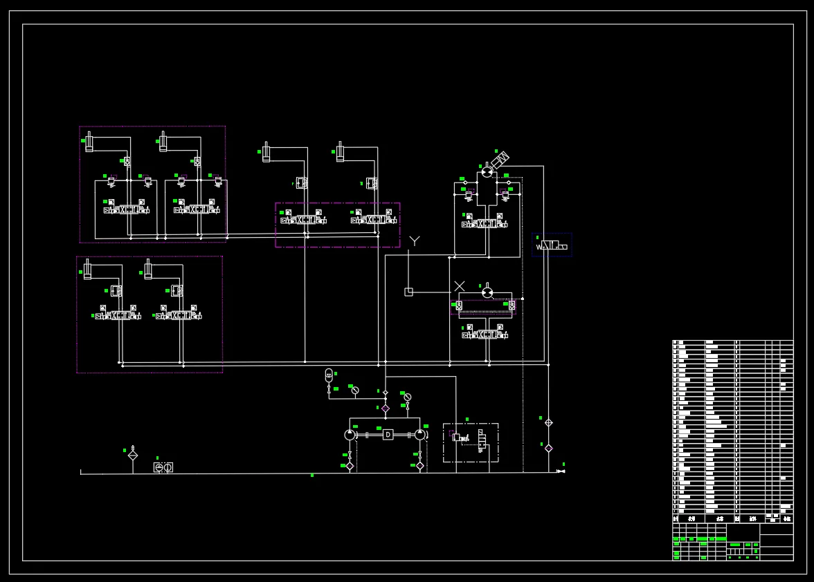
本设计此回路由双泵合流提供动力油源,柴油发动机经过分配箱输出动力带动双泵工作。设计五组子系统,分别为大臂俯仰系统、小臂伸缩系统、挖掘斗杆摆动系统、行走系统和底座回转系统。通过对火车卸煤机器人液压系统进行总体全面的设计,实现了传感器伺服反馈功能,采用DDV伺服阀组进行精确控制,同时借助计算机运用PLC集中控制反馈,提高了控制精度,减少了能量的消耗,节约了资源,实现了液压执行机构的高效动作。基本参数:系统额定压力:21MPa (已知),系统最大压力:25MP,系统额定流量:180L/min ,系统最大流量:250L/min,最大挖掘力:100KN (设定),斗杆铲斗油缸最大受力:300KN。
温馨提示:
1、题目前面的备注【字母数字编号】为本站整理分类的编号,与课题内容无关,请选题时忽视;
2、若题目上备注三维,则表示文件里包含三维源文件,由于三维组成零件数量较多,为保证预览截图的简洁性,本站将三维文件夹进行了打包。三维及CAD预览截图,均为本站电脑打开软件进行截图的,保证能够打开,下载原件超高清,下载后解压即可;
3、本站所有资源如无特殊说明,都需要本地电脑安装Office2007。图纸软件为AutoCAD,PROE,UG,SolidWorks,CATIA等;
4、本站所有图文资料仅供用户学习参考,不作为任何商用或其他用途;
5、本站不保证下载资源的准确性、安全性和完整性, 不包修改,不支持退换,同时也不承担用户因使用这些下载资源对自己和他人造成任何形式的伤害或损失;
6、 下载文件中如有侵权或不适当内容,请与我们联系,我们立即纠正。