

作品包括:
Word版说明书1份
CAD版本图纸,共5张
SW三维图一套
摘要
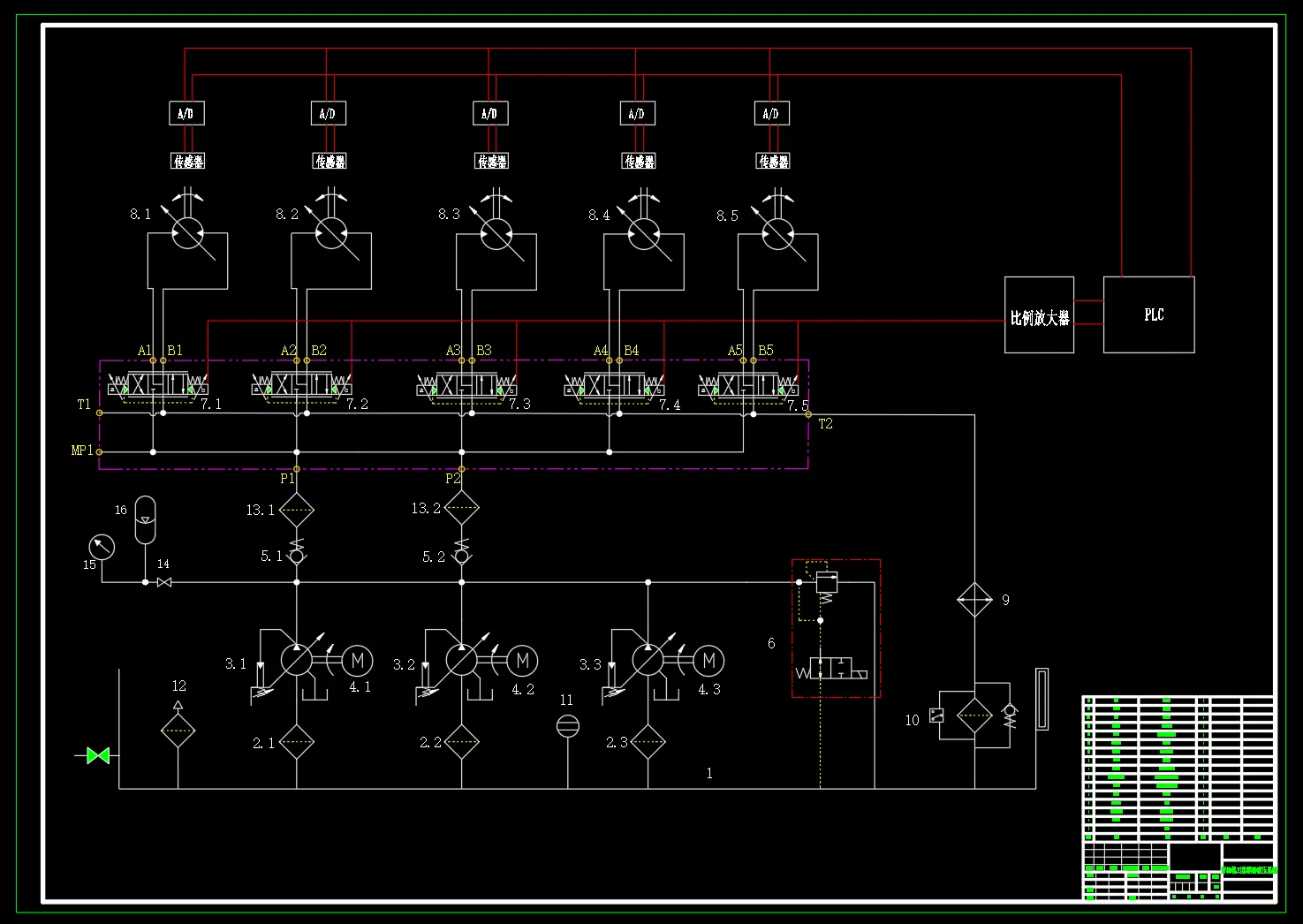
在盾构机的组成部件中,刀盘是掘进工作的主要工作机构,对于盾构机而言是核心工作部分。对于盾构机中的刀盘来说,其具体的作用有:隧道岩土破碎切削功能、固定盾构机整体平稳功能以及搅拌推进功能。刀盘的驱动方式能够实现效率高、范围广的要求,同时刀盘的推进速度也会随着具体掌子面的实际地质情况而有所变化,例如在针对硬岩层与软土层所用到的动力及刀盘运转速度会有巨大的差别。 在目前盾构刀盘的主流驱动方式中,主要有变频电机驱动及液压驱动。变频电机驱动主要存在以下特点,适应不同工况条件下的频繁变速;采用电磁设计,减少了定子和转子的阻值;在一定程度上能够节省能耗。而文章主要探讨、设计的是刀盘的液压驱动方式,其主要的构成部件有液压泵、阀组、液压管路、液压驱动马达、减速缓冲部件、大小规格不一的齿轮、主轴承以及相应的密封件构成,通过液压马达所提供的动力来带动刀盘的运转,刀盘的旋转速度由液压马达及其相应动力传动装置来进行调节控制,液压驱动刀盘的盾构机具有环境适应性强、维护修理较为简便和结构可靠、刀盘旋转速度易掌控并且具有过载保护的能力。具体参数:工作压力:25MPa;脱困工作压力:30MPa;刀盘直径:5m;刀盘转速:0-6r/mim。
温馨提示:
1、题目前面的备注【字母数字编号】为本站整理分类的编号,与课题内容无关,请选题时忽视;
2、若题目上备注三维,则表示文件里包含三维源文件,由于三维组成零件数量较多,为保证预览截图的简洁性,本站将三维文件夹进行了打包。三维及CAD预览截图,均为本站电脑打开软件进行截图的,保证能够打开,下载原件超高清,下载后解压即可;
3、本站所有资源如无特殊说明,都需要本地电脑安装Office2007。图纸软件为AutoCAD,PROE,UG,SolidWorks,CATIA等;
4、本站所有图文资料仅供用户学习参考,不作为任何商用或其他用途;
5、本站不保证下载资源的准确性、安全性和完整性, 不包修改,不支持退换,同时也不承担用户因使用这些下载资源对自己和他人造成任何形式的伤害或损失;
6、 下载文件中如有侵权或不适当内容,请与我们联系,我们立即纠正。