

作品包括:
Word版说明书1份,共54页,约24000字
CAD版本图纸,共4张
摘要
卷取机是轧钢车间的重要辅助设备,在带材和线材生产中均被广泛应用,用于收集超长轧件,将其卷取成卷以便于贮存和运输。卷取时,在正常卷取张力之前,为保证卷取质量,助卷辊将压紧在带钢表面。这样,在卷取的第二圈起,带钢头部再次通过助卷辊时,就将对助卷辊造成冲击,钢卷头几圈的质量也将下降。
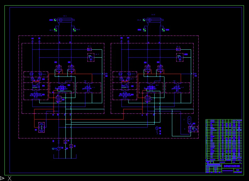
本次设计主要包括助卷辊的液压伺服系统及液压缸,来实现卷取机助卷辊AJC自动跳步控制功能,助卷辊液压系统控制功能如下:1、板带进入前,助卷辊辊缝调节;2、头几圈带卷卷取过程的跳步控制;3、在板带完成卷取之前,根据预先计算的带卷直径,助卷辊预定位。具体的设计内容有:1、控制原理的设计;2、液压伺服缸的设计;3、液压元件的选择;4、液压集成阀块的设计;5、液压系统的性能验算。
采用伺服系统后,改变了卷取机助卷辊系统刚性不好,冲击振动大,事故频繁,零部件使用寿命短,产品卷性差等缺点。从而提高了系统的可靠性,精确性,快速性,满足了连轧生产线的要求,提高了生产率。
关键词:卷取机;助卷辊;AJC;液压伺服系统
目录
摘要---------------------------------------------------------------Ⅰ
Abstract------------------------------------------------------------Ⅱ
第一章 绪论---------------------------------------------------------1
1.1 薄板连铸连轧的生产特点--------------------------------------1
1.2 地下卷取机设备简介------------------------------------------2
1.3 电液伺服系统的特点------------------------------------------5
第二章 液压系统的方案设置-------------------------------------------7
2.1 设置要求及工况分析------------------------------------------7
2.1.1 设置要求----------------------------------------------7
2.1.2 配以液压助卷辊的卷取机的工艺要求----------------------7
2.1.3 AJC技术的简介-----------------------------------------7
2.1.4 技术性能及工况分析------------------------------------7
2.2 总体方案设置-----------------------------------------------10
2.2.1 液压系统的设置内容和步骤-----------------------------10
2.2.2 液压系统的设置原则-----------------------------------10
2.2.3 负载分析---------------------------------------------11
2.2.4 运动分析---------------------------------------------13
2.2.5 确定液压系统主要参数---------------------------------13
2.3 初步拟定液压系统原理图-------------------------------------14
2.3.1 系统控制原理的选择-----------------------------------14
2.3.2 拟定液压系统原理图-----------------------------------16
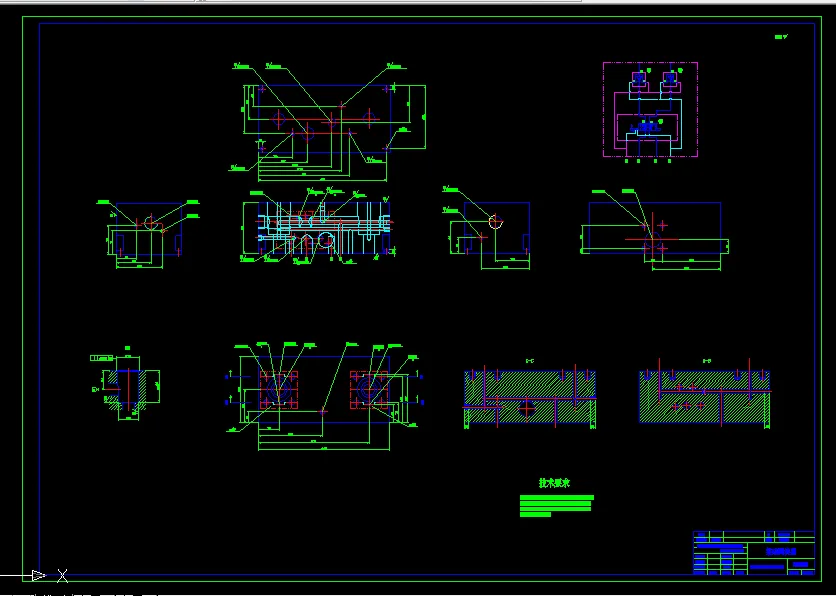
第三章 液压缸的设计------------------------------------------------18
3.1 伺服缸的功能、典型结构与分类-------------------------------18
3.2 液压缸的设计中注意问题-------------------------------------20
3.3 缸筒的设计-------------------------------------------------21
3.3.1 缸筒内径及活塞杆外径的设计---------------------------21
3.3.2 油缸作用力的计算--------------------------------------22
3.3.3 油缸流量的计算----------------------------------------22
3.3.4 缸筒壁厚的计算----------------------------------------23
3.3.5 活塞的设计--------------------------------------------27
3.3.6 活塞杆的设计------------------------------------------28
3.3.7 排气装置----------------------------------------------30
3.3.8 液压缸的安装形式--------------------------------------31
3.3.9 传感器的选择------------------------------------------31
3.3.10 绘制正式工作图,编制设计资料-------------------------31
第四章 液压元件的选择----------------------------------------------32
4.1 液压控制阀的分类-------------------------------------------32
4.2 选择控制阀-------------------------------------------------34
4.3 液压辅件的选择---------------------------------------------36
4.3.1 管道种类的选择----------------------------------------36
4.3.2 管接头的选择------------------------------------------38
4.3.3 液压油的选用------------------------------------------39
4.3.4 蓄能器及滤油器的选择----------------------------------40
4.3.5 液压泵的选用------------------------------------------40
第五章 液压集成阀块的结构设计--------------------------------------41
5.1 液压集成阀块的结构-----------------------------------------41
5.2 液压集成阀块的设计-----------------------------------------41
第六章 液压系统性能验算--------------------------------------------44
6.1 系统压力损失计算-------------------------------------------44
6.1.1 吸油管压力损失----------------------------------------44
6.1.2 回油管压力损失----------------------------------------45
6.2 系统的效率计算---------------------------------------------45
6.3 液压系统发热计算-------------------------------------------46
参考文献-----------------------------------------------------------48
结束语-------------------------------------------------------------50
温馨提示:
1、题目前面的备注【字母数字编号】为本站整理分类的编号,与课题内容无关,请选题时忽视;
2、若题目上备注三维,则表示文件里包含三维源文件,由于三维组成零件数量较多,为保证预览截图的简洁性,本站将三维文件夹进行了打包。三维及CAD预览截图,均为本站电脑打开软件进行截图的,保证能够打开,下载原件超高清,下载后解压即可;
3、本站所有资源如无特殊说明,都需要本地电脑安装Office2007。图纸软件为AutoCAD,PROE,UG,SolidWorks,CATIA等;
4、本站所有图文资料仅供用户学习参考,不作为任何商用或其他用途;
5、本站不保证下载资源的准确性、安全性和完整性, 不包修改,不支持退换,同时也不承担用户因使用这些下载资源对自己和他人造成任何形式的伤害或损失;
6、 下载文件中如有侵权或不适当内容,请与我们联系,我们立即纠正。