

作品包括:
Word版设计说明书1份
CAD版本图纸,共6张
摘要
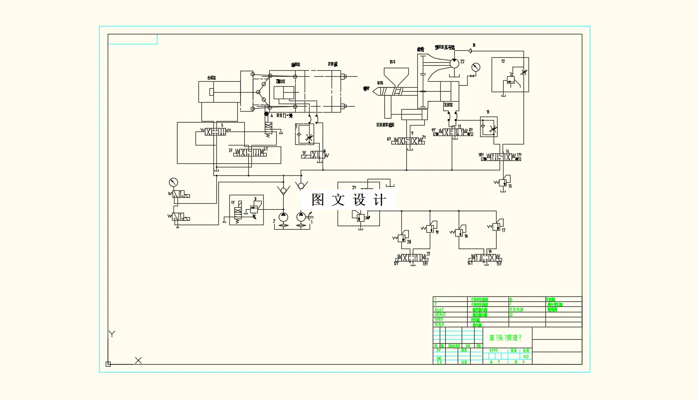
LSH320型立式双螺杆混炼机是当前完成塑料热塑加工成型的设备,应用于的工业零配件的领域,LSH320型立式双螺杆混炼机主要由混炼、水动力,电力控制系统和合模机构组成,,在实际生产过程中增加了各部件加热和冷却系统,为了实现机构自动化,通常对LSH320型立式双螺杆混炼机配置自动取料机械手,目的是为了可以快速准确的对LSH320型立式双螺杆混炼机混炼后的产品从开模后的型腔中自动取出塑件,可提高生产效率,对于进料一侧,则配置自动配料与喂料系统,能够的对进入的物料成分控制与自动匹配,实现机械全面自动化生产的配套要求。随着目前液压系统伺服技术的蓬勃发展,LSH320型立式双螺杆混炼机广泛运用了伺服液压系统,因为伺服液压系统可以根据负载的大小进行自动流量与压力的调节,可以通过控制主油泵电机转速来进行实现,可以在很大程度上降低能量消耗,减少液压系统的发热情况,降低噪音等作用。本设计中,主要以设计书要求为导向,计算混炼力,保压力,合模力,以此来确定负载的大小,以及控制过程,从而对液压系统进行设计与元件选型等过程。
温馨提示:
1、题目前面的备注【字母数字编号】为本站整理分类的编号,与课题内容无关,请选题时忽视;
2、若题目上备注三维,则表示文件里包含三维源文件,由于三维组成零件数量较多,为保证预览截图的简洁性,本站将三维文件夹进行了打包。三维及CAD预览截图,均为本站电脑打开软件进行截图的,保证能够打开,下载原件超高清,下载后解压即可;
3、本站所有资源如无特殊说明,都需要本地电脑安装Office2007。图纸软件为AutoCAD,PROE,UG,SolidWorks,CATIA等;
4、本站所有图文资料仅供用户学习参考,不作为任何商用或其他用途;
5、本站不保证下载资源的准确性、安全性和完整性, 不包修改,不支持退换,同时也不承担用户因使用这些下载资源对自己和他人造成任何形式的伤害或损失;
6、 下载文件中如有侵权或不适当内容,请与我们联系,我们立即纠正。