

作品包括:
Word版设计说明书1份,共55页,约20000字
任务书一份
开题报告一份
外文翻译一份
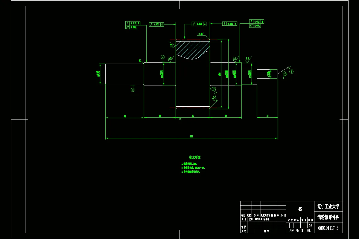
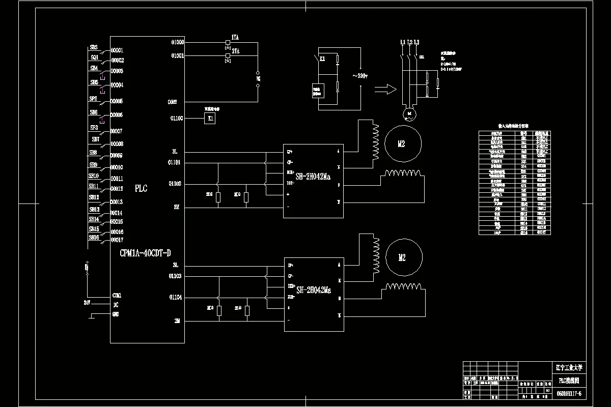
CAD版本图纸,共6张
摘要
数控机床的广泛应用,标志着机电一体化技术的高速发展和取得的成绩。本说明书主要介绍三边封盘式包装机的整体设计过程,包装机械由动力机、传动部分和执行部分组成,共分为以下几大部分: 一.被包装物品的计量和供送系统设计 被包装物品的计量与供送系统式包括将被包装物品进行计量、整理、排列,并输送至预定工位的装置系统。 二.包装执行机构设计 包装执行机构设计包括直接进行裹包、充填、封口、贴标、捆扎和容器成型等包装操作的机构。 三、动力机与传动系统选用 动力机与传动系统包括将动力机的动力和运动传递给执行机构和控制元件,使之实现预定动作的装置系统。 四.控制系统设计 控制系统由各种自动和手动控制小皇子等所组成,是现在包装机的重要组成部分,包括包装过程及其参数的控制,包装质量、故障和安全的控制 五.机身 机身用于支撑和固定有关零部件,包装其工作时要求的相对位置。 六. 气压系统的整体设计与气压元件的选用和计算 气压系统的整体设计与气压元件的选用和计算,设计包括气压系统原理图的绘制,气压回路的构成,气压原件的选择主要为气压缸、气压泵和各种阀类元件。 关键词:包装机;执行机构;控制系统;
温馨提示:
1、题目前面的备注【字母数字编号】为本站整理分类的编号,与课题内容无关,请选题时忽视;
2、若题目上备注三维,则表示文件里包含三维源文件,由于三维组成零件数量较多,为保证预览截图的简洁性,本站将三维文件夹进行了打包。三维及CAD预览截图,均为本站电脑打开软件进行截图的,保证能够打开,下载原件超高清,下载后解压即可;
3、本站所有资源如无特殊说明,都需要本地电脑安装Office2007。图纸软件为AutoCAD,PROE,UG,SolidWorks,CATIA等;
4、本站所有图文资料仅供用户学习参考,不作为任何商用或其他用途;
5、本站不保证下载资源的准确性、安全性和完整性, 不包修改,不支持退换,同时也不承担用户因使用这些下载资源对自己和他人造成任何形式的伤害或损失;
6、 下载文件中如有侵权或不适当内容,请与我们联系,我们立即纠正。