

作品包括:
Word版说明书1份,共19页,约10000字
外文翻译一份
CAD版本图纸,共17张
摘要:机械手是能模仿人手和臂的某些动作功能,用以按固定程序抓取、搬运物件或操作工具的自动操作装置。它可代替人的繁重劳动以实现生产的机械化和自动化,能在有害环境下操作以保护人身安全,因而广泛应用于机械制造、冶金、电子、轻工和原子能等部门。本课题主要致力于数控机床上的换刀机械手的控制系统的设计与实现。目前,国内已有的机械手结构复杂,成本较高,大都在大型企业中应用。本课题针对数控机床,设计与其配套的换刀机械手,使其既能满足功能要求又具有良好的经济性。在本方案中,我们通过比较各种控制系统的优缺点,最终选用基于PLC的液压控制系统。机械手的全程动作选用液压传动来进行控制;通过选用普通直动液压缸和旋转液压缸作为动力源,降低选材上的成本;通过调研获取设计的参考数据;通过对机械手进行结构分析,功能分析,经济性分析来综合考虑各种设计因素。
关键词:液压式; 换刀机械手;控制系统;设计
目录
第一章 概述 5
1.1 引言 5
1.1.1数控机床的特点和发展 5
1.1.2 换刀装置的特点与发展 5
1.2 本课题所涉及的软件 6
1.2.1 CAD技术的应用 6
1.2.2 PRO/E的应用 6
1.3 研究的内容与意义 7
1.3.1课题的来源 7
1.3.2 研究的内容 7
1.3.3 研究的意义 7
第二章 换刀机械手总体方案设计 9
2.1 原理设计 9
2.1.1 设计思想 9
2.1.2 工作流程 9
2.2 方案设计 10
2.2.1 传动方案设计 10
2.2.2 控制设计选择 10
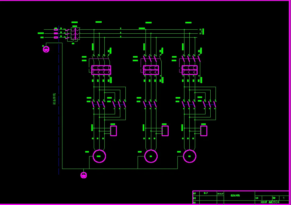
第三章 换刀机械手控制系统的设计 12
3.1 换刀机械手的工作原理 12
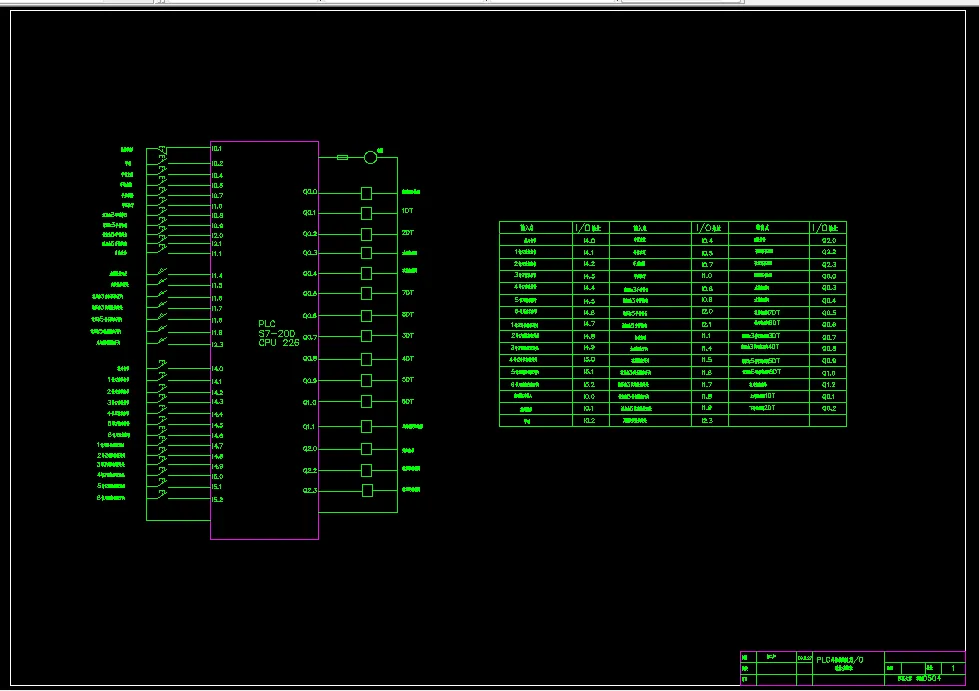
3.2 可编程控制器的介绍 12
3.2.1 可编程控制器的定义与特点 12
3.2.2组成 13
3.2.3工作原理 13
3.2.4编程 14
3.3 换刀机械手控制方案设计 14
3.3.1 机械手的控制形式 14
3.3.2 机械手控制系统的比较 15
3.3.3 机械手控制系统的设计 15
第四章 结论与展望 17
4.1 结论 17
4.2 展望 17
致 谢 18
参考文献 19
温馨提示:
1、题目前面的备注【字母数字编号】为本站整理分类的编号,与课题内容无关,请选题时忽视;
2、若题目上备注三维,则表示文件里包含三维源文件,由于三维组成零件数量较多,为保证预览截图的简洁性,本站将三维文件夹进行了打包。三维及CAD预览截图,均为本站电脑打开软件进行截图的,保证能够打开,下载原件超高清,下载后解压即可;
3、本站所有资源如无特殊说明,都需要本地电脑安装Office2007。图纸软件为AutoCAD,PROE,UG,SolidWorks,CATIA等;
4、本站所有图文资料仅供用户学习参考,不作为任何商用或其他用途;
5、本站不保证下载资源的准确性、安全性和完整性, 不包修改,不支持退换,同时也不承担用户因使用这些下载资源对自己和他人造成任何形式的伤害或损失;
6、 下载文件中如有侵权或不适当内容,请与我们联系,我们立即纠正。