

作品包括:
Word版说明书1份,共45页,约19000字
任务书一份
开题报告一份
外文翻译一份
CAD版本图纸,共8张
SW三维图一份
摘 要
立式枕型自动包装机是各类食品、医药、化工等行业产品外包装最常用的机械之一,目前由于市场竞争和人们对设备品质需求两方面的影响,该类设备不论是局部还是整体都面临不断地的更新。立式包装机横向封口机构具有水平、垂直两个方向的往返运动,存在运行冲击、工作噪声大,适应的包装速度较低。
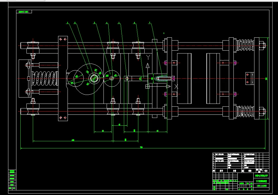
本研究主要包括粉料制袋—充填—封口—立式枕型包装机中横向封口系统设计,通过对包装机的总体方案的分析和设计,在传动系统中,采用二级减速,电机输出动力通过V带连接,经过减速器降速,最后通过一对啮合的锥齿轮将动力传到主轴,带动凸轮机构完成横封装置的封口,切断工序。
在横封装置设计中,采用两个同样的凸轮机构推动推杆,使内外横封器完成包装袋的封口,并在两凸轮之间设计安装另一个凸轮机构,其目的是对已封口的包装袋进行切断。根据设计要求,采用图解法对凸轮的轮廓设计。横封器选择合理的封口方式,合适的材料。利用热电阻对其加热,热电偶温度控制。以此保障包装袋的封口质量和美观。从而提高包装机设备效率和运行稳定性。本文的研究对其他袋装包装机机械的设计和开发有着积极的指导意义,其结果对包装材料的生产厂家、包装机械厂家、包装机械用户以及相关领域具有十分重要意义。
关键字: 立式;传动系统;横向封口;凸轮机构;
目 录
1 引言 1
1.1 包装机械概述 1
1.2 包装机械化的意义 1
1.3 粉料包装机的国内外发展情况 2
1.4 我国包装机械的现状与发展 2
1.5 包装设计的研究意义 2
1.6 设计内容和要求 3
2 总体方案设计 4
2.1 课题设计方案对比 4
2.1.1方案一 4
2.1.2方案二 4
2.1.3方案三 5
2.2 总方案设计思路 7
3 传动系统设计和电气元件的选择计算 8
3.1 包装工艺流程 8
3.2 总体设计布局 8
3.3 电机的选择 10
3.4 计算系统总传动比及分配各级传动比 10
3.5 V带设计计算 11
3.6 下料装置系统设计 12
4 横封封口装置系统设计 13
4.1 横封装置总体设计 13
4.2内、外横封器的设计 13
4.2.1驱动形式 13
4.2.2封口形式 13
4.2.3热封头花纹设计 16
4.2.4横封器尺寸设计 17
4.2.5横封器的材料选择 17
4.3横封装置的改进设计 18
4.4 凸轮的研究设计 19
4.5 切断装置的凸轮设计 21
4.6 其他零件的选用 23
4.7 锥齿轮设计和校核 24
4.8凸轮轴校核 29
4.8.1 凸轮轴的结构设计 29
4.8.2凸轮轴上所受转矩的计算 29
4.8.3齿轮受力分析 31
4.8.4 求凸轮轴上支反力和力矩 32
4.8.5 按弯矩组合应力校核轴的强度 34
4.9 轴承校核 35
4.10 键的设计及强度校核 36
4.11 SolidWorks三维视图 37
5 总结 38
谢 辞 39
参考文献 40
温馨提示:
1、题目前面的备注【字母数字编号】为本站整理分类的编号,与课题内容无关,请选题时忽视;
2、若题目上备注三维,则表示文件里包含三维源文件,由于三维组成零件数量较多,为保证预览截图的简洁性,本站将三维文件夹进行了打包。三维及CAD预览截图,均为本站电脑打开软件进行截图的,保证能够打开,下载原件超高清,下载后解压即可;
3、本站所有资源如无特殊说明,都需要本地电脑安装Office2007。图纸软件为AutoCAD,PROE,UG,SolidWorks,CATIA等;
4、本站所有图文资料仅供用户学习参考,不作为任何商用或其他用途;
5、本站不保证下载资源的准确性、安全性和完整性, 不包修改,不支持退换,同时也不承担用户因使用这些下载资源对自己和他人造成任何形式的伤害或损失;
6、 下载文件中如有侵权或不适当内容,请与我们联系,我们立即纠正。