

作品包括:
Word版说明书1份,共31页,约10000字
工序卡9张
工艺过程卡1张
CAD版本图纸,共6张

摘要
加工行业发展的很快,有好多非标零件需要生产,因为产品不是规则的,装夹起来不是那么的便利,所以,要专门设计一个专用夹具,这样加工才能很好的继续。
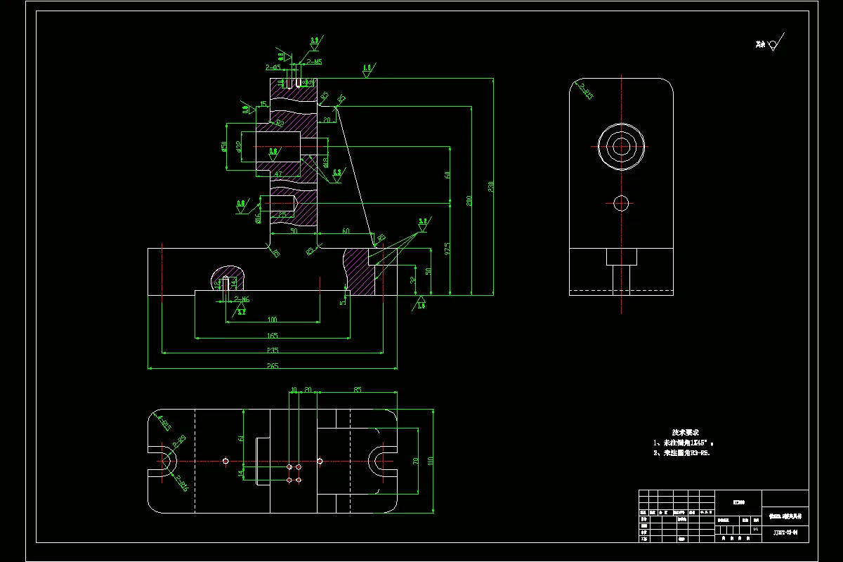
本课题研究的对象是B6065牛头刨床推动架。设计任务是对其进行加工工艺分析及专用夹具设计。对工艺流程进行设计,首先把零件图画出来,对产品的构造进行分析,要明确产品需要加工多少,生产余量是多少,将坯料的图纸画出来,最后将工艺路线还有工序卡都写出来,算出来生产时候切削量是多少。
专用夹具设计有铣6X9.5槽。对夹具进行设计的时候,要知道怎么样对产品进行装夹,如何进行定位,如何进行夹紧。定位是有了哪些零部件,夹紧使用了哪些零部件,对产品进行定位必然会有误差出现,对它进行分析,需要画的图纸有夹具的装配图,非标零件图,将的详细内容写出来。
关键词:CB6065牛头刨床;推动架;加工工艺;铣6X9.5槽
目录
摘要II
Abstract II
第一章绪论1
1.1本课题研究的背景1
1.2机床夹具的组成1
1.3机床夹具的分类及概述2
第二章零件的作用及加工工艺分析4
2.1零件作用的分析4
2.2零件材料的分析4
2.3组成表面的分析4
2.4加工表面的分析5
2.5形位公差的分析5
第三章零件加工工艺规程的设计6
3.1零件生产类型的确定6
3.2零件制造形式的确定6
3.3基准的选择7
3.4加工工艺路线的设计7
3.5加工工艺装备的确定8
3.6机械加工余量的确定9
3.7确定切削用量及基本工时11
第四章铣6X9.5槽专用夹具的设计23
4.1定位方案及定位元件的确定与选择23
4.2夹紧方案及夹紧元件的确定与选择23
4.3设计夹具体24
4.4选择对刀装置—对刀块24
4.5计算铣削力24
4.6计算夹紧力24
4.7分析定位误差25
结论26
致谢27
参考文献28
温馨提示:
1、题目前面的备注【字母数字编号】为本站整理分类的编号,与课题内容无关,请选题时忽视;
2、若题目上备注三维,则表示文件里包含三维源文件,由于三维组成零件数量较多,为保证预览截图的简洁性,本站将三维文件夹进行了打包。三维及CAD预览截图,均为本站电脑打开软件进行截图的,保证能够打开,下载原件超高清,下载后解压即可;
3、本站所有资源如无特殊说明,都需要本地电脑安装Office2007。图纸软件为AutoCAD,PROE,UG,SolidWorks,CATIA等;
4、本站所有图文资料仅供用户学习参考,不作为任何商用或其他用途;
5、本站不保证下载资源的准确性、安全性和完整性, 不包修改,不支持退换,同时也不承担用户因使用这些下载资源对自己和他人造成任何形式的伤害或损失;
6、 下载文件中如有侵权或不适当内容,请与我们联系,我们立即纠正。