

作品包括:
Word版说明书1份,共32页,约10000字
PPT答辩一份
铸造工艺卡1张
CAD版本图纸,共6张

目 录
1 前 言 1
1.1 本设计的目的、意义 1
1.1.1 本设计的目的 1
1.1.2 本设计的意义 1
1.2 本设计的技术要求 1
1.3 本课题的发展现状 2
1.3.1 国内外铸造工艺发展现状 2
1.4 本领域存在的问题 2
1.5 本设计的指导思想 3
1.6 本设计拟解决的关键问题 3
2 设计方案 4
2.1 零件简介 4
2.1.1 零件的技术要求 4
2.1.2 零件结构特点分析 5
2.1.3 零件材质特点分析 5
2.2 造型材料的选择 5
2.2.1 造型、造芯方法的选择 5
2.2.2 造型材料的选用 5
2.2.3 涂料的选择 6
3 设计说明 8
3.1 浇注位置的选择 8
3.1.1 分型面的选择 10
4 铸造工艺参数的确定 11
4.1.1 铸件尺寸公差 11
4.1.2 铸件质量公差 11
4.1.3 铸件的加工余量 11
4.1.4 铸造收缩率 13
4.1.5 起模斜度 13
4.1.6 最小铸出孔 14
4.2 砂芯设计 14
4.2.1 砂芯设计方案 14
4.2.2 砂芯形状 14
4.3 浇注系统设计 15
4.3.1浇注类型选择 15
4.3.2 浇注时间的确定 16
4.3.3 浇口杯设计 17
4.3.4阻流截面计算及浇道断面积 17
4.3.5 直浇噵窝设计 18
5 冒口设计 19
5.1 冒口种类及原理 19
5.2 冒口位置和数量 19
6 铸造工艺图 21
7铸造工艺装备设计 22
7.1 上下模板设计 22
7.2 砂箱设计 23
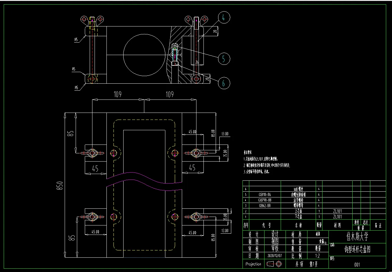
7.3 芯盒设计 25
8总结 26
致 谢 27
参考文献 28
温馨提示:
1、题目前面的备注【字母数字编号】为本站整理分类的编号,与课题内容无关,请选题时忽视;
2、若题目上备注三维,则表示文件里包含三维源文件,由于三维组成零件数量较多,为保证预览截图的简洁性,本站将三维文件夹进行了打包。三维及CAD预览截图,均为本站电脑打开软件进行截图的,保证能够打开,下载原件超高清,下载后解压即可;
3、本站所有资源如无特殊说明,都需要本地电脑安装Office2007。图纸软件为AutoCAD,PROE,UG,SolidWorks,CATIA等;
4、本站所有图文资料仅供用户学习参考,不作为任何商用或其他用途;
5、本站不保证下载资源的准确性、安全性和完整性, 不包修改,不支持退换,同时也不承担用户因使用这些下载资源对自己和他人造成任何形式的伤害或损失;
6、 下载文件中如有侵权或不适当内容,请与我们联系,我们立即纠正。