

文档包括:
说明书一份,共51页,约17000字
CAD版本图纸,共10张
摘 要
本文首先对自卸车的设计特点以及国内外发展现状做了相关的概述。接着,从车厢的设计、自卸车构的设计等方面进行了红岩自卸车的总体设计。本文通过对几种常见的自卸车构进行逐一分析与比较,然后选择其中一种方案作为高位自卸车的设计最终方案,然后根据这种方案进行分析与计算得出结论。最后进行了校核与验证,得出设计结果的正确性和合理性。
文中一开始阐述了高位自卸汽车改装设计的目的和意义、发展状况以及应用前景。接着分析论证了一种装载质量为2.5t的高位自卸汽车的总体设计方案,进行了其自卸车构、倾卸机构和后厢门开合机构等主要机构的方案分析和选择、分析析以及强度和刚度的计算校核。
另外,文中还简单介绍了液压系统的设计计算方法和过程。最后对改装完成后的高位自卸汽车进行了必要的动力性、燃油经济性和稳定性等主要整车性能的计算分析,计算结果表明整车性能满足要求。
关键词:改装设计;高位自卸汽车;剪式自卸车构
目 录
摘 要 II
ABSTRACT III
第1章 绪论 1
1.1课题研究的目的 1
1.2自卸车概述 1
1.3课题研究现状及分析 2
1.4 本课题的研究内容 4
第2章 高位自卸车总体设计 5
2.1总体布置原则 5
2.2 车厢的设计 7
2.3高位自卸汽车底盘的选择 8
第3章 高位自卸汽车结构方案分析 12
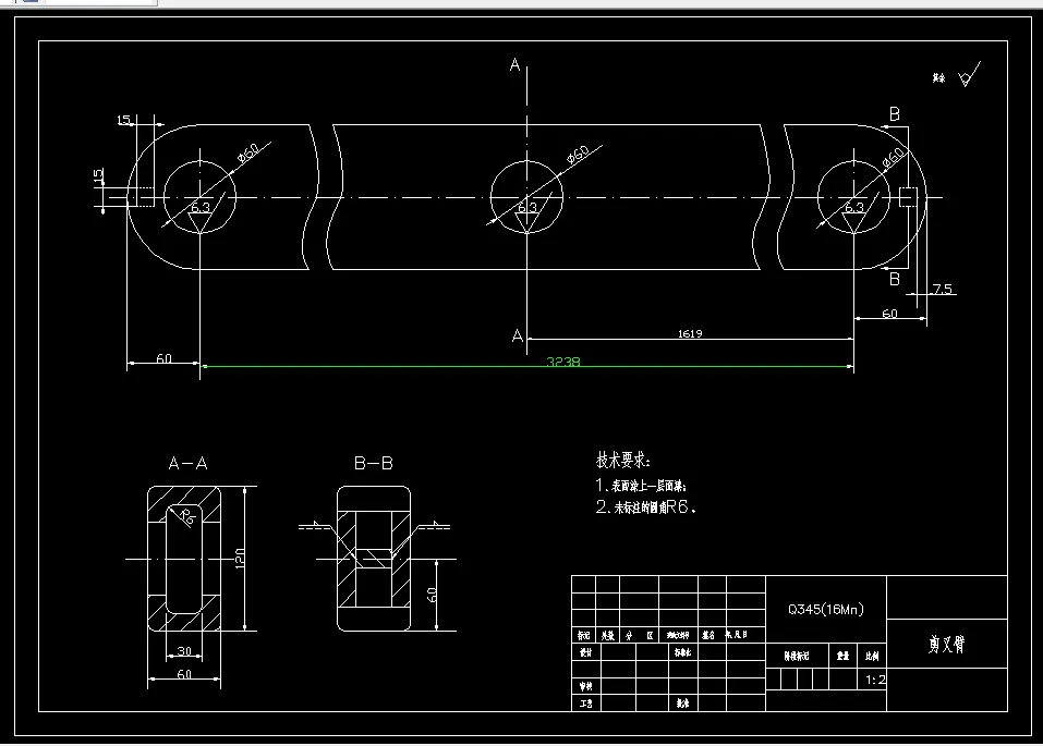
3.1高位自卸汽车的自卸车构的设计与分析 13
3.1.1平行四边形自卸车构 13
3.1.2 L型自卸车构 15
3.1.4多级剪式自卸车构 18
3.1.5自卸车构的方案的选定 18
3.2高位自卸汽车倾卸机构的设计与分析 19
3.2.1杠杆平衡式倾卸机构 20
3.2.2单缸直推式倾卸机构 20
3.2.3油缸前推连杆组合式倾卸机构 20
3.2.5倾卸机构方案的选定 21
3.3车厢后拦板开合机构的设计与分析 22
3.3.1自转开合机构 22
3.4总体机构设计方案的确定 23
第4章 高位自卸车机构的设计计算 25
4.1高位自卸车机构的运动分析 25
4.2高位自卸车机构的动力分析 28
4.3高位自卸车机构参数的确定 29
4.3.1基本几何尺寸的确定 29
4.3.2举升液压缸推力T及行程S的确定 30
4.4高位自卸车机构的校核 31
4.4.2各铰接点销的选择与校核 34
4.4.3油缸作用处杆件尺寸的确定与校核 34
第5章 高位倾卸机构的设计计算 35
5.1倾卸机构参数的确定 35
5.1.1车厢最大倾卸角的确定 35
5.1.2 液压缸最大推力Pmax的确定 36
5.1.3拉杆最大拉力Tmax的确定 36
5.2销的选择与校核 36
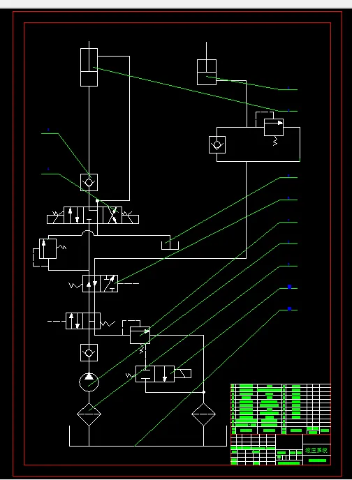
第6章 液压系统设计 38
6.1油缸的计算与选型 38
6.1.1油缸直径及行程的确定 38
6.1.2油缸的选型 40
6.2油泵的计算与选型 40
6.2.1油泵工作压力P的计算 40
6.2.2油泵理论流量QT的计算 41
6.2.3油泵排量q的计算 41
6.2.4油泵功率N的计算 42
6.2.5油泵的选型 42
6.3油箱与油管的计算与选型 42
6.3.1油箱容积V的计算 42
6.3.2油管内径d的计算 42
总结 44
参考文献 45
致 谢 46
温馨提示:
1、题目前面的备注【字母数字编号】为本站整理分类的编号,与课题内容无关,请选题时忽视;
2、若题目上备注三维,则表示文件里包含三维源文件,由于三维组成零件数量较多,为保证预览截图的简洁性,本站将三维文件夹进行了打包。三维及CAD预览截图,均为本站电脑打开软件进行截图的,保证能够打开,下载原件超高清,下载后解压即可;
3、本站所有资源如无特殊说明,都需要本地电脑安装Office2007。图纸软件为AutoCAD,PROE,UG,SolidWorks,CATIA等;
4、本站所有图文资料仅供用户学习参考,不作为任何商用或其他用途;
5、本站不保证下载资源的准确性、安全性和完整性, 不包修改,不支持退换,同时也不承担用户因使用这些下载资源对自己和他人造成任何形式的伤害或损失;
6、 下载文件中如有侵权或不适当内容,请与我们联系,我们立即纠正。