

作品包括:
说明书一份,共64页,约26000字
CAD版本图纸,共6张
摘 要
在轧制过程中,有很多因素会引起轧件的厚度偏差。这些因素都与轧件和轧机有关。
轧件方面的因素有:轧件厚度不均匀、轧件沿长度方向温度或机械性能不均匀等。轧机方面的因素有:轧制速度和张力的变化、轧辊热膨胀和磨损及轧辊偏心、轧制过程中机架的变形等。为了提高轧件的厚度精度,在现代化轧机上,往往设置厚度自动控制装置,使轧机在轧制过程中能调整辊缝,以控制和减小轧件纵向厚度偏差。
本文通过对压下装置的改造,将笨重的压下电机换成液压缸,来控制压下机构,实现辊缝的自动调节,并进行了该装置的液压系统设计。
同时,本文也对上轧辊平衡装置进行了改造,用液压缸代替弹簧以及重锤,设计出利用液压缸进行上轧辊平衡的装置。这样,当轧辊间没有扎件的时候,会消除由于重力产生的间隙,使轧机咬入扎件时不会有冲击,同时也对上轧辊平衡装置设计了液压系统。
关键词:板带轧钢机;压下装置;上轧辊平衡装置;液压系统
目录
摘要 II
1 绪论 1
1.1 轧钢机的发展历程 1
1.2 轧制的概念与轧钢生产及轧钢机械 2
1.2.1 轧制的概念 2
1.2.2 轧钢生产 2
1.2.3 轧钢机械 3
1.3 轧钢机的分类 3
1.3.1 按轧辊在机座中的布置分类 3
1.3.2 按轧钢机布置形式分类 4
1.4 轧辊调整机构与上辊平衡装置 4
1.4.1 轧辊调整装置的类型 4
1.4.2 压下装置 5
1.4.3 上辊平衡装置 6
2 轧制工艺参数及力能参数 8
2.1 轧制工艺参数的确定 8
2.1.1 轧制温度 8
2.1.2 压下规程 9
2.1.3 轧制速度 11
2.1.4 张力制度 11
2.2 轧制力能参数 12
2.2.1 轧制原理基本知识 12
2.2.2 轧制时接触弧上单位压力 16
2.2.3 轧制时接触弧上的平均单位压力 18
2.2.4 轧制总压力 21
3 板带轧钢机压下装置液压系统的方案确定及设计计算 22
3.1 板带轧钢机压下装置液压系统的方案确定 22
3.1.1 压下装置液压系统的方案确定 22
3.1.2 明确技术要求 23
3.1.3 确定执行元件型式 23
3.2 对轧钢机进行工况分析,确定轧钢机压下装置液压系统的主要参数 23
3.2.1 负载分析计算 23
3.2.2 初选轧钢机液压系统压力 25
3.2.3 计算液压缸主要结构尺寸 25
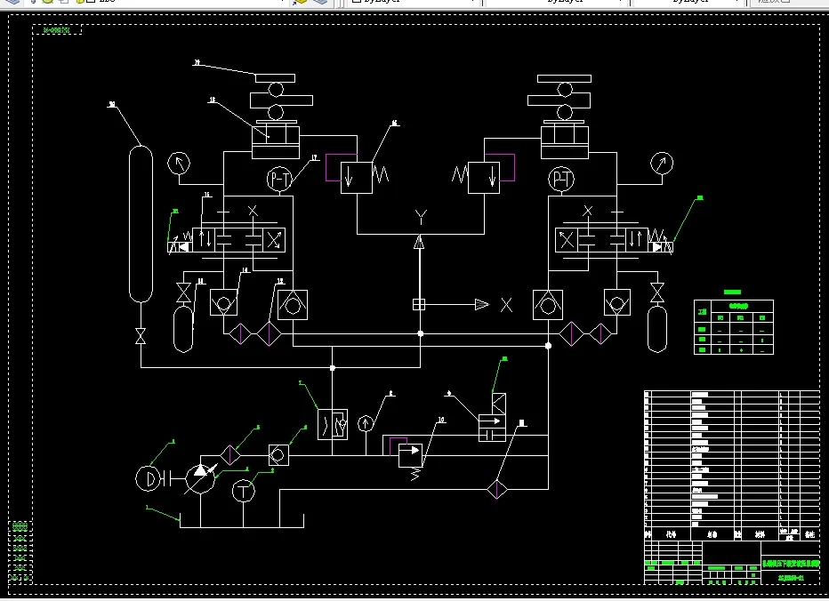
3.3 制定基本方案,拟定压下装置液压系统图 26
3.3.1 制定基本方案 26
3.3.2 绘制压下装置液压系统原理图 27
3.4 选择液压元件 28
3.4.1 液压泵的选择 28
3.4.2 电动机的选择 28
3.4.3 液压缸的选择 29
3.4.4 液压控制阀的选择 29
3.4.5 液压辅助元件的选择 29
3.5 液压系统性能验算 31
3.6 系统发热及温升的计算 32
4上轧辊液压平衡装置的液压系统的方案确定及设计计算 33
4.1 上轧辊液压平衡装置的作用与特点 34
4.2 板带轧钢机上轧辊平衡装置液压系统的方案确定 35
4.2.1 平衡装置液压系统的方案确定 35
4.2.2 明确技术要求 35
4.2.3 确定平衡装置执行元件型式 35
4.3 对轧钢机进行工况分析,确定轧钢机平衡装置液压系统的主要参数 36
4.3.1 负载分析计算 36
4.3.2 初选轧钢机液压系统压力 36
4.3.3 计算液压缸主要结构尺寸 37
4.4 制定基本方案,拟定平衡装置液压系统图 38
4.4.1 制定基本方案 38
4.4.2 绘制平衡装置液压系统原理图 39
4.5 选择液压元件 39
4.5.1 液压泵的选择 39
4.5.2 电动机的选择 40
4.5.3 液压缸的选择 40
4.5.4 液压控制阀的选择 40
4.5.5 液压辅助元件的选择 41
4.6 液压系统性能验算 42
4.7 系统发热及温升的计算 43
5 液压系统关键元件的设计 45
5.1 关键元件的选择 45
5.2 液压缸的设计计算 45
5.2.1 液压缸设计计算步骤、液压缸的选择、安装方式及主要几何尺寸的计算 45
5.2.2 液压缸的结构参数计算 45
5.2.3 强度和稳定性的计算 48
5.2.4 液压缸辅助装置的设计 49
6 技术经济性分析 51
7 结论 52
参考文献 54
附录A 55
附录B 74
温馨提示:
1、题目前面的备注【字母数字编号】为本站整理分类的编号,与课题内容无关,请选题时忽视;
2、若题目上备注三维,则表示文件里包含三维源文件,由于三维组成零件数量较多,为保证预览截图的简洁性,本站将三维文件夹进行了打包。三维及CAD预览截图,均为本站电脑打开软件进行截图的,保证能够打开,下载原件超高清,下载后解压即可;
3、本站所有资源如无特殊说明,都需要本地电脑安装Office2007。图纸软件为AutoCAD,PROE,UG,SolidWorks,CATIA等;
4、本站所有图文资料仅供用户学习参考,不作为任何商用或其他用途;
5、本站不保证下载资源的准确性、安全性和完整性, 不包修改,不支持退换,同时也不承担用户因使用这些下载资源对自己和他人造成任何形式的伤害或损失;
6、 下载文件中如有侵权或不适当内容,请与我们联系,我们立即纠正。