

作品包括:
word说明书一份,共37页,约16000字
任务书一份
开题报告一份
CAD版本图纸,共5张
摘 要
为适应汽车类专业技术人员在发动机拆装、发动机电控原理及相应故障诊断等方面的研究和培训,设计了发动机综合测试教学实验台。实验台可安装1ZR-FE型电控发动机,测试柜中设有各种模拟通断开关的控制板等,可模拟多种系统故障,适用于教学工作。
本文重点介绍了电控电动机综合测试教学实验台的设计目的、意义、发展现状、构造与工作原理,并在此基础上设计电控发动机综合测试教学实验台的相关内容。主要包括实验台架的设计、测试柜的设计、电路图布置、发动机拆装及故障设置及检测等内容。
通过完成对本实验台的设计,可以深刻理解和掌握电控发动机的组成和工作原理、机械设计与CAD机械制图的相关知识,同时也涉及到了发动机拆装、发动机工况检测、故障人工设置、检测及排除的实际应用,最终设计出一款及机械、电控于一体化的产品。
关键词:电控发动机;实验台;拆装;检测;故障诊断
目 录
摘 要 I
Abstract II
第1章 绪 论 1
1.1 概述 1
1.1.1 选题的依据 1
1.1.2 选题的目的 1
1.1.3 选题的意义 2
1.2 发动机教学实验台研究现状 2
1.3 本设计的基本内容和需要解决的问题 3
1.3.1设计的主要内容: 3
1.3.2解决的主要内容: 4
第2章 电控发动机原理与实验台总体方案 5
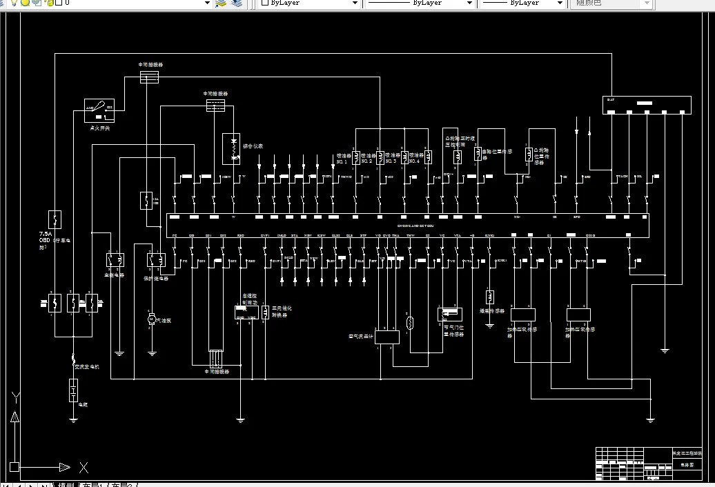
2.1 发动机电控系统 5
2.1.1 电控汽油喷射(EFI)系统 5
2.1.2 L型电控燃油喷射系统工作原理 6
2.1.3 L型电控燃油喷射系统组成 7
2.2 实验台总体结构设计 9
2.2.1 动力系统 9
2.2.2 基于实验台电控系统的设计方案 10
2.2.3 整体结构设计 10
2.3 本章小结 10
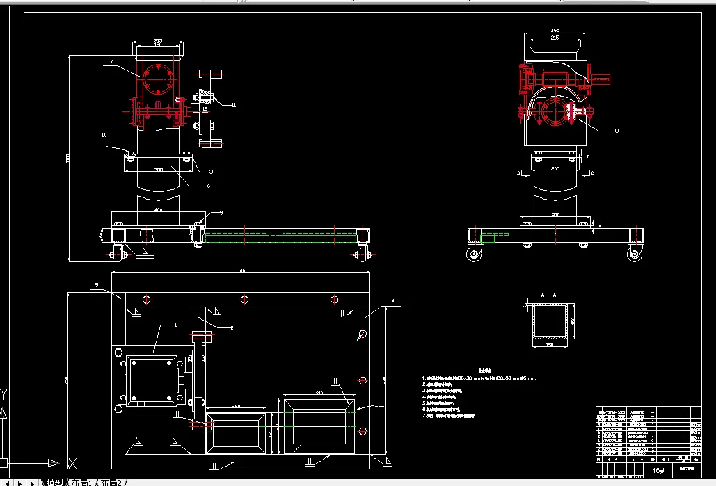
第3章 发动机固定台架设计 11
3.1 概述 11
3.2 发动机固定台架研发的目的和概况 11
3.2.1 发动机台架研发的目的 11
3.2.2 固定台架的发展概况 11
3.3发动机实验台架设计方案初定 12
3.3.1发动机台架设计 12
3.3.2传动件的设计 14
3.4 本章小结 19
第4章 发动机测试柜的设计 20
4.1 发动机测试柜设计的目的及意义 20
4.2 发动机测试柜的设计 20
4.2.1 发动机测试柜总体布局 20
4.2.2 发动机测试柜尺寸的确定 23
4.3 本章小结 23
第5章 发动机实验台教学功能简介 24
5.1 发动机的拆装及检验 24
5.1 发动机的拆装及检验 24
5.1.1 单体发动机的拆卸和检查 24
5.1.2 气缸盖的分解、检查和重组 24
5.1.3 气缸体的分解、检查和重组 24
5.1.4 重新组装发动机 25
5.2 故障模拟设置与故障自诊断功能 25
5.2.1 读取条件 25
5.2.2 故障代码的读取 25
5.2.3 常见的ECU认定故障的条件 26
5.2.4 故障模拟发生器的模拟方法 27
5.3 外设匹配功能 27
5.4本章小结 27
参考文献 29
致谢 31
附录 32
英文文献与中文参考翻译 34
温馨提示:
1、题目前面的备注【字母数字编号】为本站整理分类的编号,与课题内容无关,请选题时忽视;
2、若题目上备注三维,则表示文件里包含三维源文件,由于三维组成零件数量较多,为保证预览截图的简洁性,本站将三维文件夹进行了打包。三维及CAD预览截图,均为本站电脑打开软件进行截图的,保证能够打开,下载原件超高清,下载后解压即可;
3、本站所有资源如无特殊说明,都需要本地电脑安装Office2007。图纸软件为AutoCAD,PROE,UG,SolidWorks,CATIA等;
4、本站所有图文资料仅供用户学习参考,不作为任何商用或其他用途;
5、本站不保证下载资源的准确性、安全性和完整性, 不包修改,不支持退换,同时也不承担用户因使用这些下载资源对自己和他人造成任何形式的伤害或损失;
6、 下载文件中如有侵权或不适当内容,请与我们联系,我们立即纠正。