

作品包括:
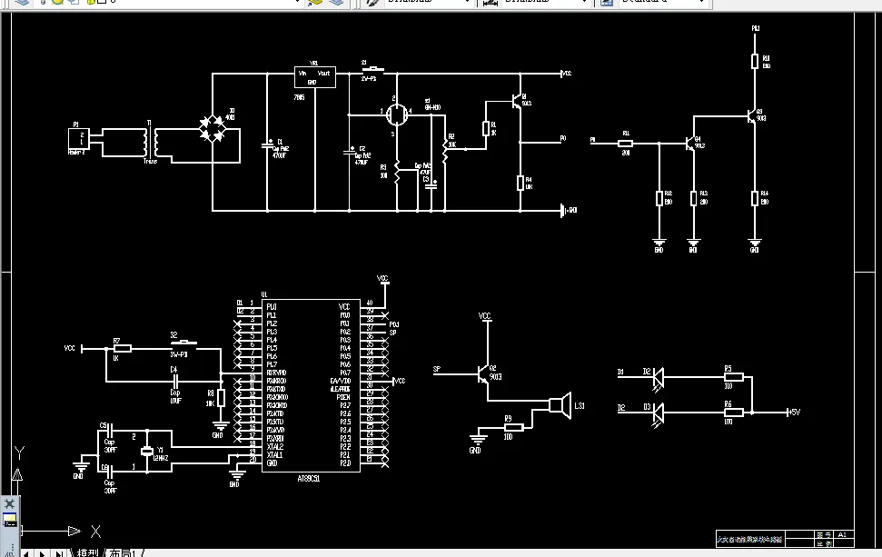
Word版说明书1份,共53页,约23000字
CAD版本图纸,共3张
摘 要
随着我国智能建筑(IB)业的发展,高层建筑及建筑群体越来越多,从而也促进消防系统以迅猛的速度向前迈进。在智能建筑的建筑物自动化系统(BAS)中消防系统是非常重要的一个子系统, 担负着保障人员及财产安全的重任。火灾自动报警系统系统,作为智能建筑中的一个重要子系统,其重要性 众所周知的。要想创造一个安全舒适的环境,消防安全是其中的一个重要的方面。火灾自动报警系统作为火灾的前期预报、火灾的及时扑灭以及保障人身和财产安全,起到了很大的作用。火灾自动报警系统是人们为了早期发现火灾,并及时采取有效措施消除火灾,而设置在建筑物中或者在其他场所的一种自动消防措施,也是人类同火灾作斗争的有力工具。本设计设计了某商场综合楼的火灾自动报警系统,即单片机控制系统、烟感探测器、报警器、手动复位以及警示灯等的具体设置,并具体列出了各元件的选型的产品代号和数量。
关键词:单片机,自动报警系统,烟雾探测器,火灾报警
目 录
前 言 1
第1章 绪论 2
1.1 选题研究的背景 2
1.2 选题的现实意义 2
第2章 火灾自动报警系统简介 4
2.1 火灾自动报警系统概述 4
2.2 火灾自动报警系统的组成 5
2.3 火灾报警系统的现状及发展 6
第3章 烟雾报警系统整体设计 8
3.1 变压电路的设计 8
3.1.1 整流电路 9
3.1.2 滤波器 9
3.1.3 本系统电源模块的设计 11
3.2 传感器的选择 11
3.3 单片机的选择 18
3.4 报警电路其他设计 30
3.4.1 声音报警 30
3.4.2 状态指示灯 31
3.4.3 电位反相器 31
第四章 火灾自动报警系统的安装及维护 32
4.1 烟雾报警器系统的安装 32
4.2 火灾报警系统的检测及维护 32
结 论 35
谢 辞 36
参考文献 37
附 录 38
外文资料翻译 42
温馨提示:
1、题目前面的备注【字母数字编号】为本站整理分类的编号,与课题内容无关,请选题时忽视;
2、若题目上备注三维,则表示文件里包含三维源文件,由于三维组成零件数量较多,为保证预览截图的简洁性,本站将三维文件夹进行了打包。三维及CAD预览截图,均为本站电脑打开软件进行截图的,保证能够打开,下载原件超高清,下载后解压即可;
3、本站所有资源如无特殊说明,都需要本地电脑安装Office2007。图纸软件为AutoCAD,PROE,UG,SolidWorks,CATIA等;
4、本站所有图文资料仅供用户学习参考,不作为任何商用或其他用途;
5、本站不保证下载资源的准确性、安全性和完整性, 不包修改,不支持退换,同时也不承担用户因使用这些下载资源对自己和他人造成任何形式的伤害或损失;
6、 下载文件中如有侵权或不适当内容,请与我们联系,我们立即纠正。