

作品包括:
说明书一份,38页,约22000字
CAD版本图纸,共3张
摘 要
该项目主要研究蓝牙技术在工程机械监控及故障诊断中无线数据传感技术,机群散射网中蓝牙无线分布式通信、远程无线上网等的应用。
对工程机械工况参数进行分析、处理,可实时控制施工进度,提高施工质量,加强作业管理。对工程机械进行有效的监测和故障诊断,不但可使工程机械正常高效地运行,且使得设备在现场出现故障时,能够快速、准确、可靠地确定故障原因和排除故障。
该课题研究采用蓝牙技术进行无线通信,利用蓝牙芯片可对各传感器采集的数据进行无电缆可靠传输,使工程机械检测系统与外部网络的连接不受通信线路及地区限制,使用更方便、更安全。设备无需布线便可安装于现有环境,减少系统的维护费用。
关键词:工程机械;蓝牙;故障诊断;远程无线上网;传感技术
目 录
摘要 Ⅰ
Abstract Ⅱ
第1章 绪论 1
1.1概述 1
1.2文献综述 2
1.3基本内容和拟解决的问题 3
1.3.1基本内容 3
1.3.2拟解决的主要问题 3
第2章 嵌入式蓝牙网关的研究 4
2.1开发环境的搭建 4
2.1.1微处理器模块 4
2.1.2存储器模块 5
2.1.3以太网接口模块 5
2.1.4调试接口模块 5
2.1.5USB蓝牙接口模块 5
2.2嵌入式蓝牙网关的协议体系结构 6
2.2.1L2CAP协议的实现 7
2.2.2L2CAP的互操作 8
2.2.3L2CAP的数据处理方式 8
2.2.4L2CAP的数据包 8
2.2.5L2CAP的状态流程 9
2.2.6L2CAP层实现的过程流程图 10
2.3RFCOMM在蓝牙设备中的实现形式 10
2.3.1RFCOMM的帧分析与流控制 11
2.3.2RFCOMM的通信流程 12
2.3.3RFCOMM的状态过程 12
2.3.4RFCOMM的数据处理流程 12
2.4虚拟串口设备的管理 13
2.5局域网接入模型的实现 14
2.5.1局域网接入模型中的协议 14
2.5.2局域网接入模型的通信过程 15
2.6PPP协议 16
2.6.1PPP协议的状态转移 16
2.6.2PPP协议的实现 17
2.7数据终端对局域网的访问 17
2.8本章小结 17
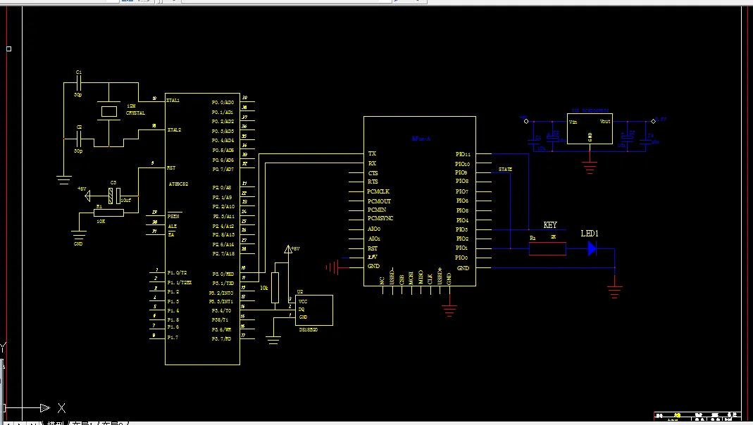
第3章 水温蓝牙无线传感器 18
3.1单片机的简介 18
3.2基于单片机的温度传感器设计数字温度计的发展现状 18
3.3电路介绍 19
3.4制作所需原件及其功能 19
3.5温度传感器的总体设计 19
3.5.1硬件说明 19
3.5.2水温蓝牙无线传感器的总体结构框图 20
3.5.3DS18B20的介绍 20
3.6单片机的选择 21
3.7数据的读取 22
3.8DS18B20 23
3.9蓝牙模块的选择 24
3.10本章小结 24
第4章 蓝牙网络及其拓扑结构 25
4.1蓝牙微微网 25
4.2蓝牙散射网 25
4.3测试系统的拓扑结构 29
4.4本章小结 30
第5章 故障诊断专家系统 32
5.1故障诊断专家系统的结构 31
5.2工程机械故障诊断系统构成 31
5.3机群现场监控中心体系结构 32
5.4本章小结 33
结论 34
参考文献 36
致谢 38
温馨提示:
1、题目前面的备注【字母数字编号】为本站整理分类的编号,与课题内容无关,请选题时忽视;
2、若题目上备注三维,则表示文件里包含三维源文件,由于三维组成零件数量较多,为保证预览截图的简洁性,本站将三维文件夹进行了打包。三维及CAD预览截图,均为本站电脑打开软件进行截图的,保证能够打开,下载原件超高清,下载后解压即可;
3、本站所有资源如无特殊说明,都需要本地电脑安装Office2007。图纸软件为AutoCAD,PROE,UG,SolidWorks,CATIA等;
4、本站所有图文资料仅供用户学习参考,不作为任何商用或其他用途;
5、本站不保证下载资源的准确性、安全性和完整性, 不包修改,不支持退换,同时也不承担用户因使用这些下载资源对自己和他人造成任何形式的伤害或损失;
6、 下载文件中如有侵权或不适当内容,请与我们联系,我们立即纠正。