

作品包括:
Word版说明书1份,共43页,约16000字
CAD版本图纸,共12张
Catia三维图一份
摘 要
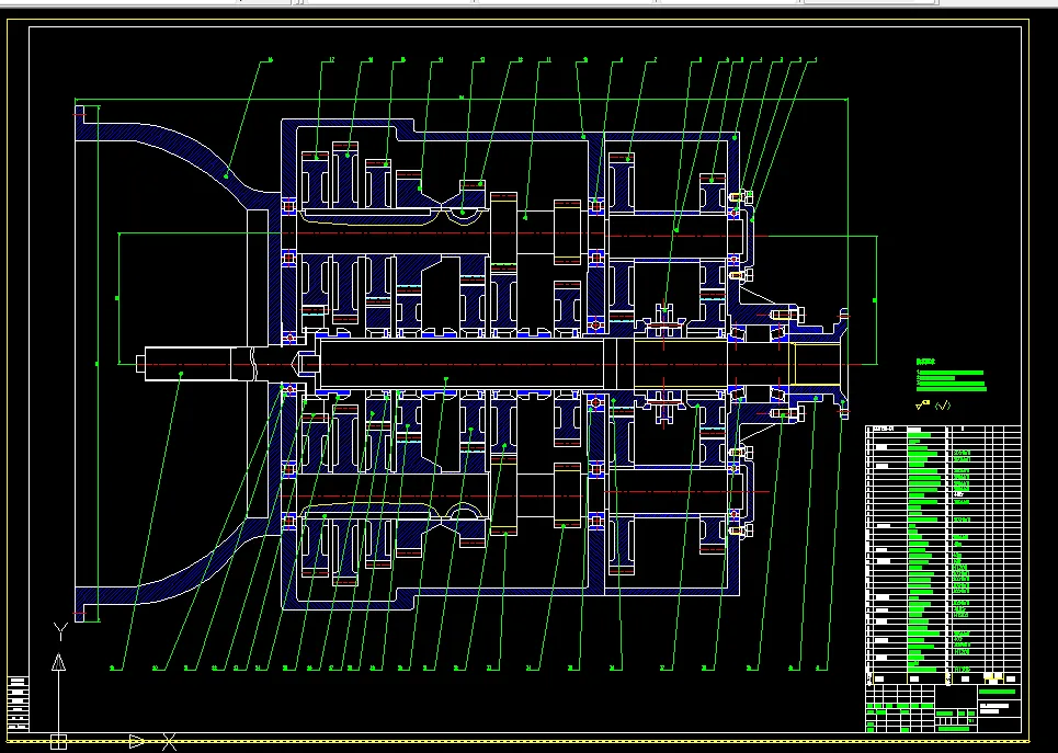
变速器用来改变发动机传到驱动轮上的转矩和转速,目的是在原地起步、爬坡、转弯、加速等各种行驶工况下,使汽车获得不同的牵引力和速度,同时使发动机在最有利的工况范围内工作。变速器设有空挡,可在起动发动机、汽车滑行或是停车时使发动机的动力停止下能够驱动轮传输。变速器设有倒挡,使汽车获得倒退行驶的能力。需要时,变速器还要有动力输出功能。因此在设计过程中时,既要满足轮廓尺寸和重量要求,又要保证工作的可靠性,还要考虑到必要的动力性和经济性及拆装容易、维修方便等使用要求。
本文在绪论中介绍了国内外重卡变速器研究现状、发展历史及发展趋势。参考美国伊顿公司生产的富勒RT11509C双中间轴式倍挡机械式变速器,对解放J6重卡9挡手动变速器进行设计。参考某款解放J6重卡整车参数,对变速器齿轮的结构参数、轴的结构尺寸等进行设计计算,并对齿轮弯曲强度、接触应力以及轴的刚度进行了校核。对变速器的传动方案和结构形式进行设计;同时对操纵机构和同步器的结构进行设计;确定具体参数后建立三维CATIA模型,并绘制出二维CAD装配图及零件图。
关键词:变速器,齿轮,同步器,设计
目 录
摘 要 I
Abstract II
第1章 绪论 1
1.1 概述 1
1.2 国内外研究现状 1
1.2.1 重型变速器的发展历史 2
1.2.2 重型变速器的发展趋势 2
1.3 课题的主要研究内容 3
第2章 变速器传动机构和操纵机构 5
2.1 变速器传动机构方案 5
2.2 变速器零部件设计方案 6
2.3 本章小结 7
第3章 变速器设计与计算 8
3.1 变速器主要参数的选择 8
3.1.1 传动比范围 8
3.1.2 变速器各挡传动比的确定 8
3.1.3 变速器各挡传动比分配 10
3.1.4 中心距A的确定 11
3.1.5 变速器外形尺寸的确定 12
3.1.6 齿轮参数的确定 12
3.1.7 各挡齿轮齿数的分配 13
3.2 变速器齿轮强度校核 18
3.2.1 齿轮材料 18
3.2.2 齿轮弯曲强度校核 18
3.2.3 齿轮接触应力校核 21
3.3 变速器轴的设计 24
3.3.1 初选轴的直径 24
3.3.2 轴的刚度校核 27
3.4 本章小结 29
第4章 变速器同步器结构设计 30
4.1 同步器设计 30
4.1.1 同步器介绍 30
4.1.2 锁销式同步器 30
4.1.3 同步器主要参数的确定 31
4.2 本章小结 34
结 论 36
参考文献 37
致 谢 39
温馨提示:
1、题目前面的备注【字母数字编号】为本站整理分类的编号,与课题内容无关,请选题时忽视;
2、若题目上备注三维,则表示文件里包含三维源文件,由于三维组成零件数量较多,为保证预览截图的简洁性,本站将三维文件夹进行了打包。三维及CAD预览截图,均为本站电脑打开软件进行截图的,保证能够打开,下载原件超高清,下载后解压即可;
3、本站所有资源如无特殊说明,都需要本地电脑安装Office2007。图纸软件为AutoCAD,PROE,UG,SolidWorks,CATIA等;
4、本站所有图文资料仅供用户学习参考,不作为任何商用或其他用途;
5、本站不保证下载资源的准确性、安全性和完整性, 不包修改,不支持退换,同时也不承担用户因使用这些下载资源对自己和他人造成任何形式的伤害或损失;
6、 下载文件中如有侵权或不适当内容,请与我们联系,我们立即纠正。